HOME   LIST
‹–   –›

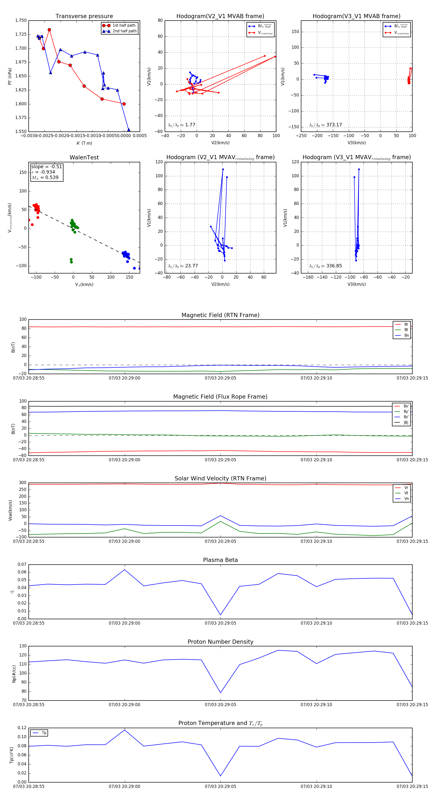
Flux Rope in 2024

Flux Rope Event 2024-07-03 20:28:55 ~ 2024-07-03 20:29:15 (21 seconds)


plot