HOME   LIST
‹–   –›

Flux Rope in 2024

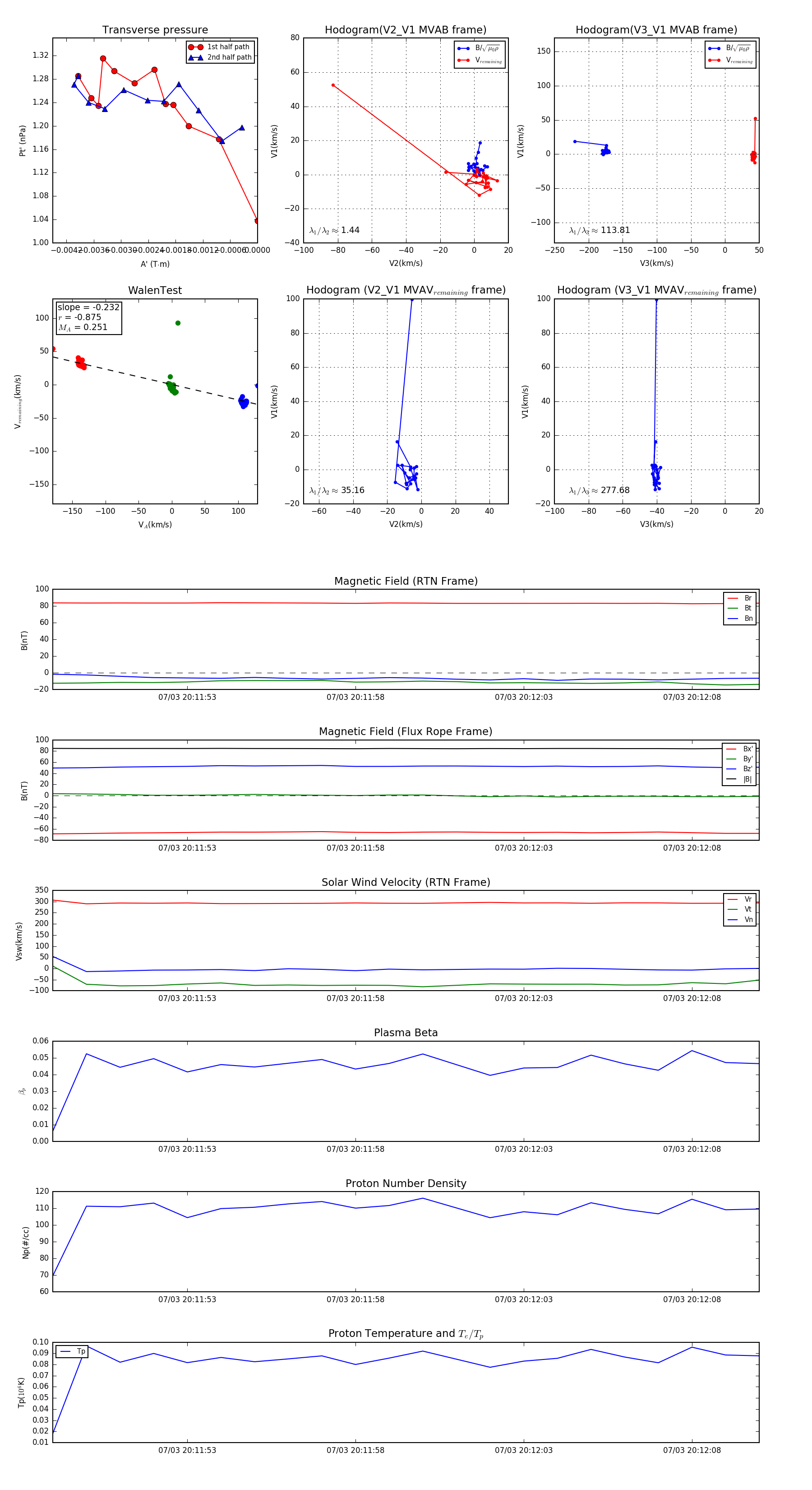
Flux Rope Event 2024-07-03 20:11:49 ~ 2024-07-03 20:12:10 (22 seconds)


plot