HOME   LIST
‹–   –›

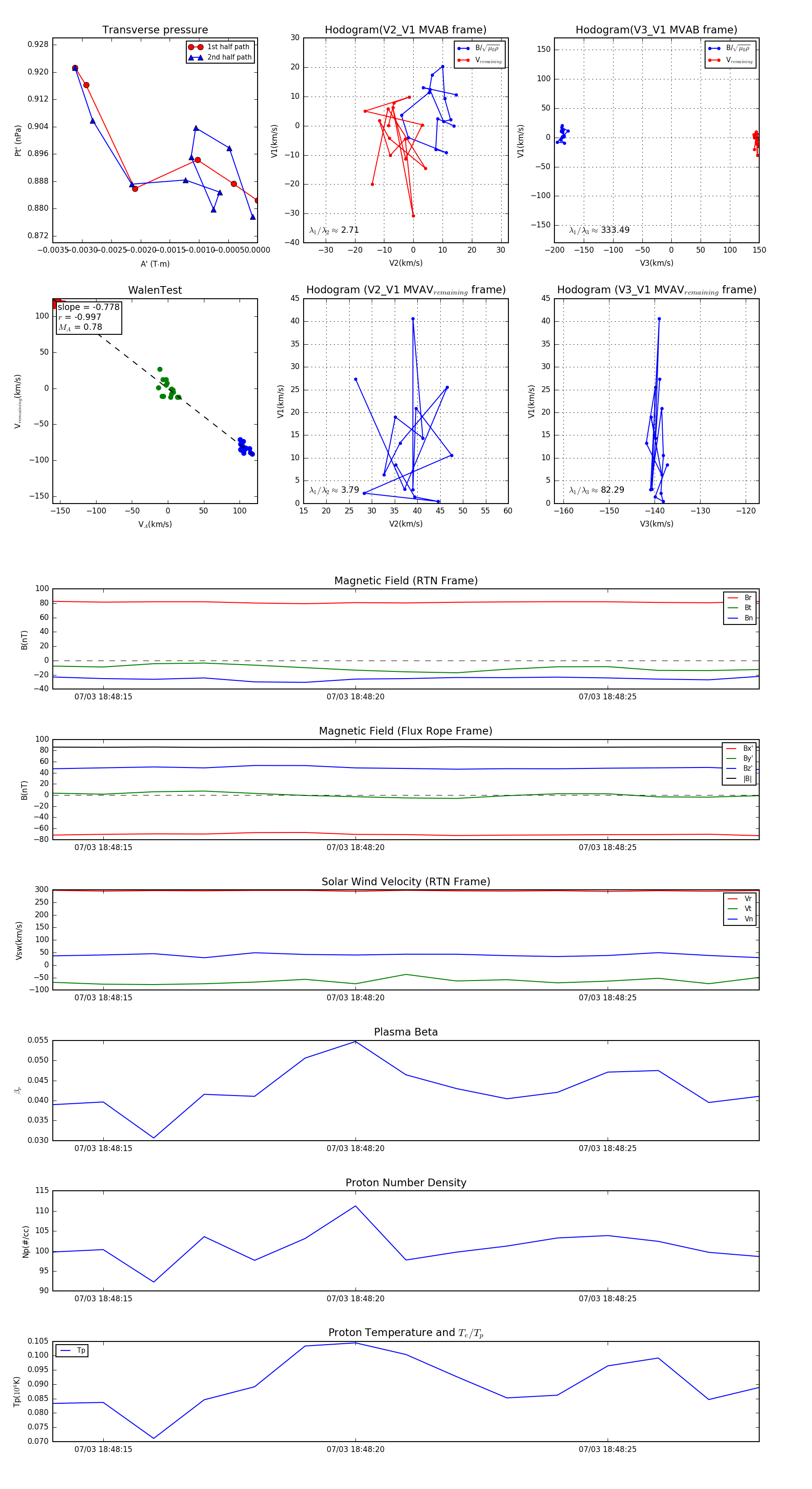
Flux Rope in 2024

Flux Rope Event 2024-07-03 18:48:14 ~ 2024-07-03 18:48:28 (15 seconds)


plot