HOME   LIST
‹–   –›

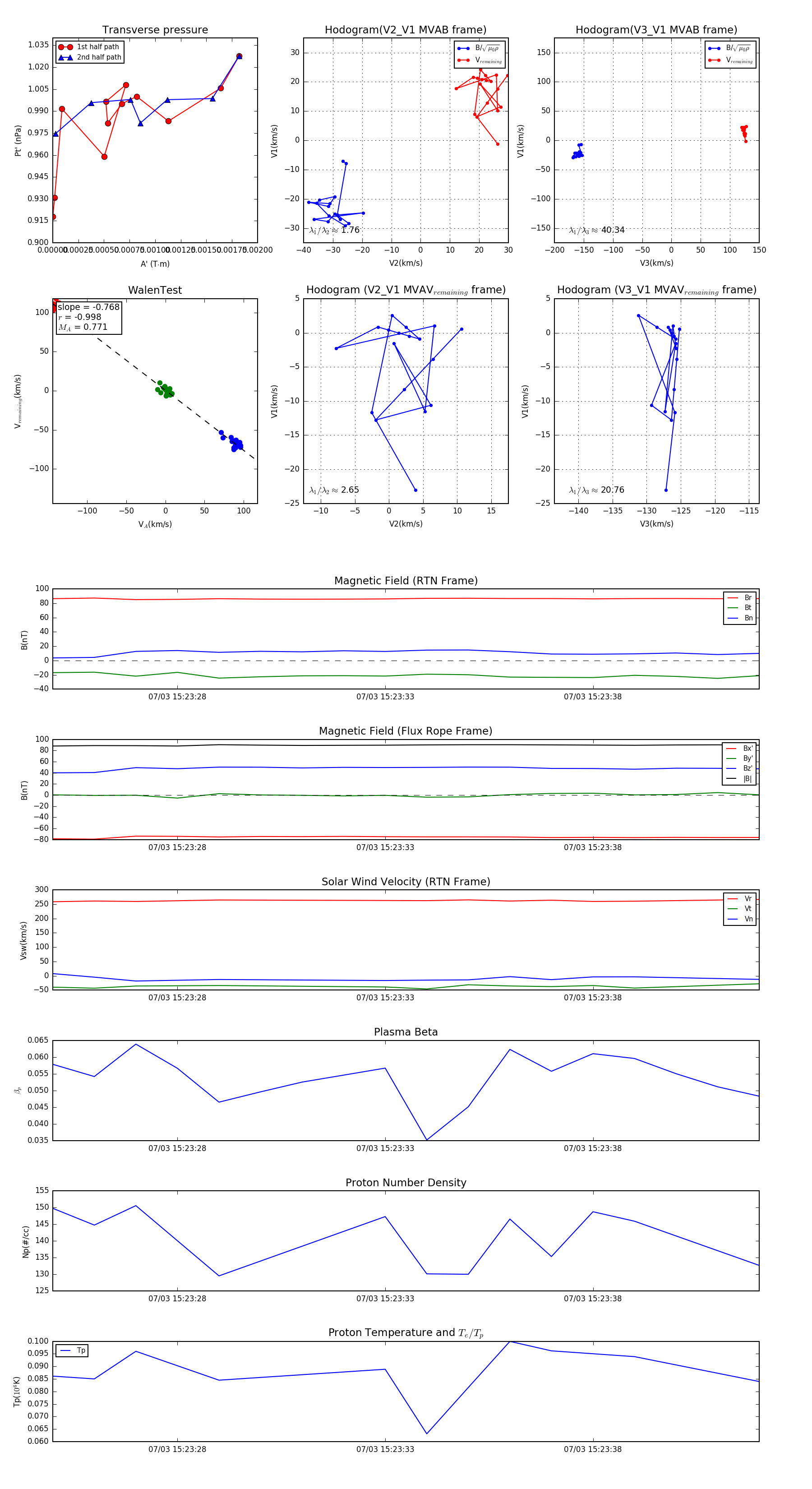
Flux Rope in 2024

Flux Rope Event 2024-07-03 15:23:25 ~ 2024-07-03 15:23:42 (18 seconds)


plot