HOME   LIST
‹–   –›

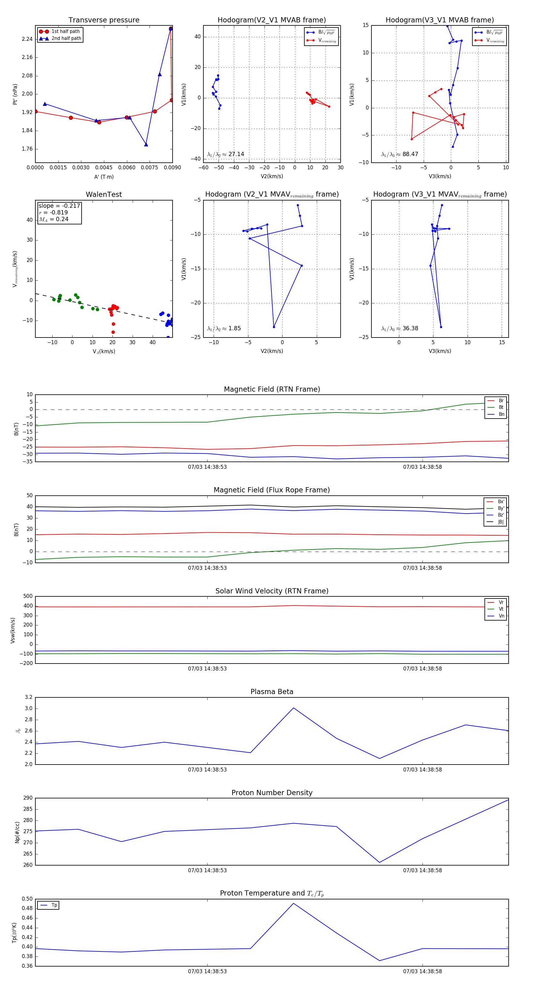
Flux Rope in 2024

Flux Rope Event 2024-07-03 14:38:49 ~ 2024-07-03 14:39:00 (12 seconds)


plot