HOME   LIST
‹–   –›

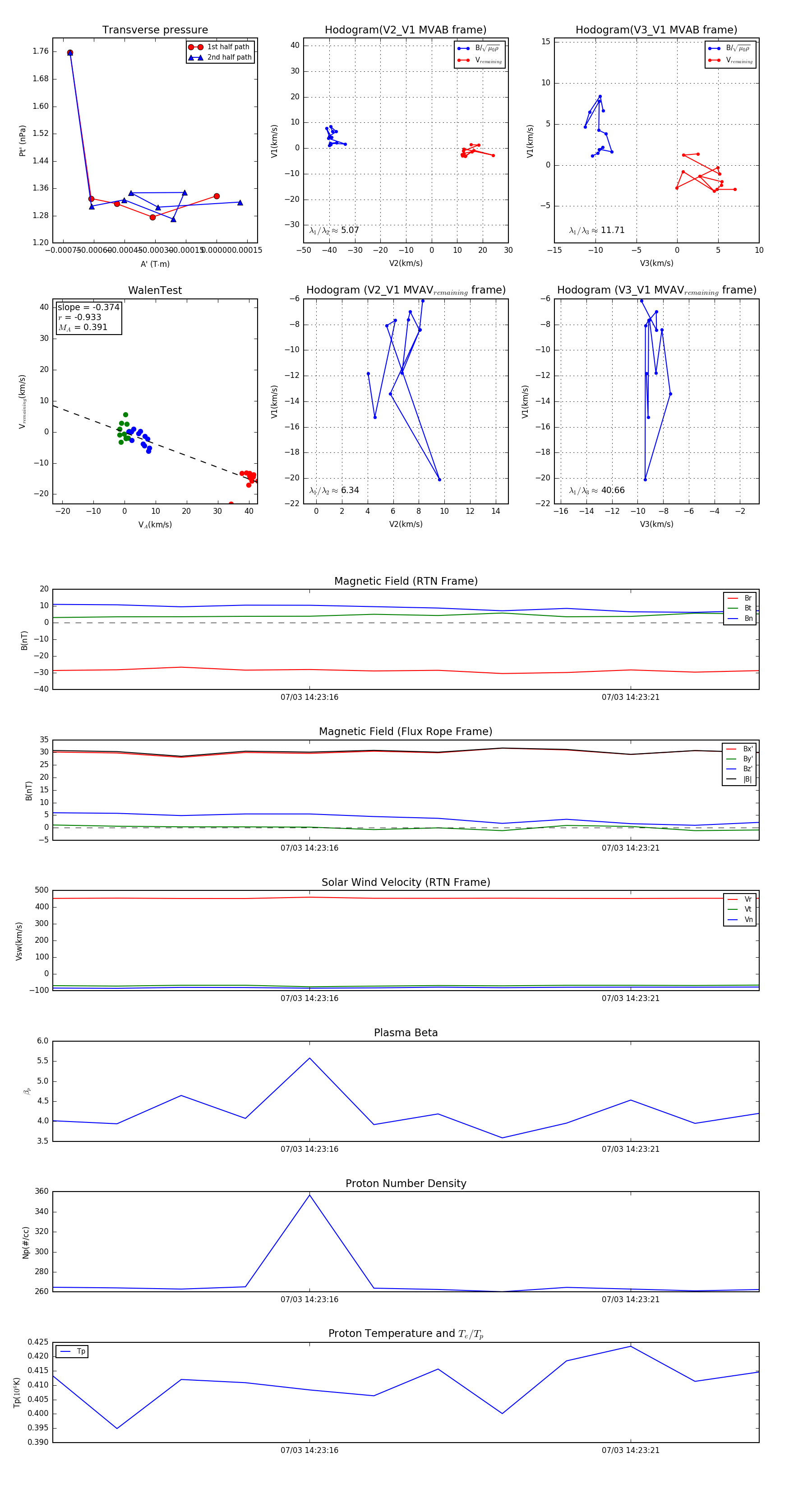
Flux Rope in 2024

Flux Rope Event 2024-07-03 14:23:12 ~ 2024-07-03 14:23:23 (12 seconds)


plot