HOME   LIST
‹–   –›

Flux Rope in 2024

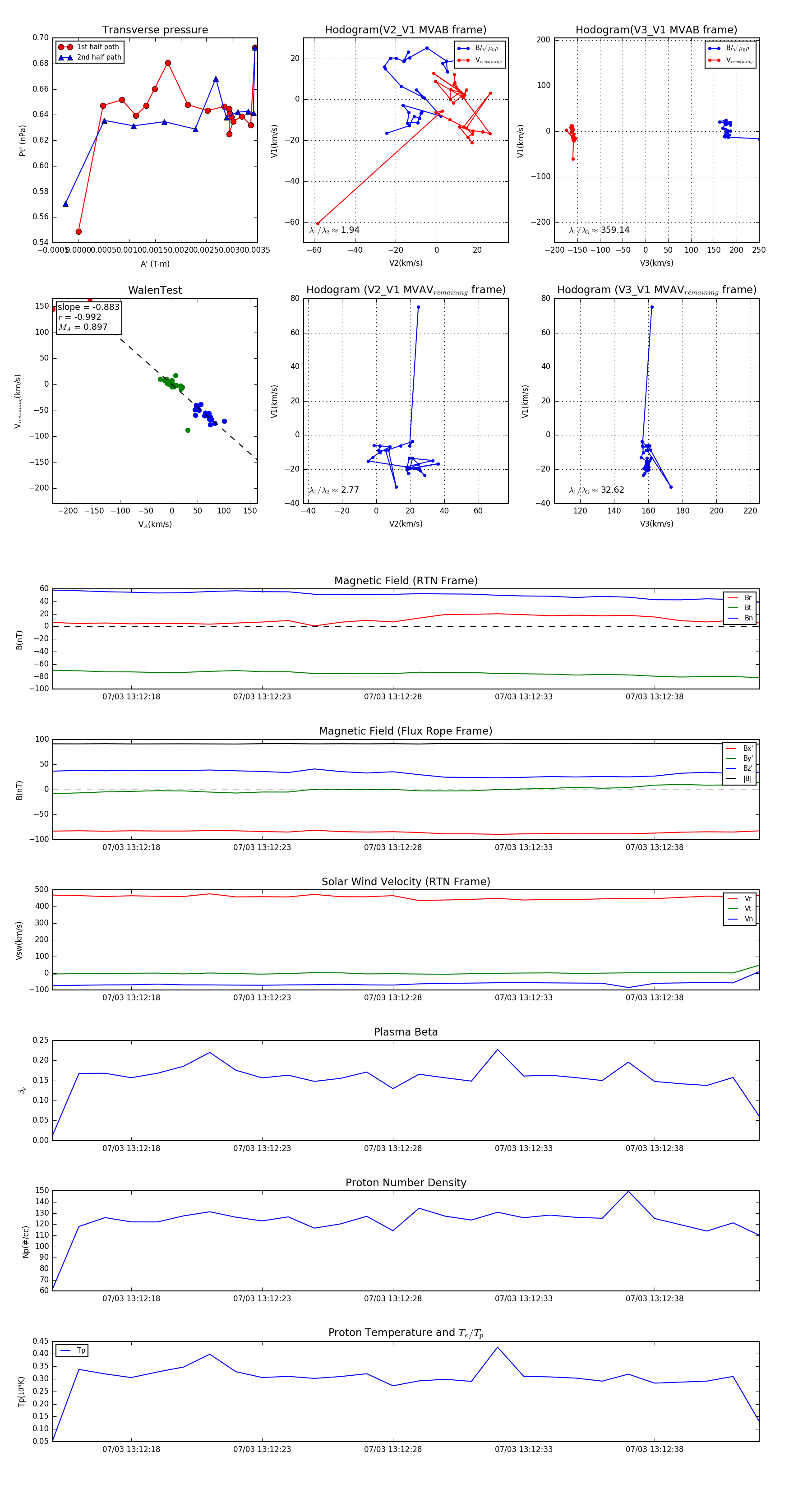
Flux Rope Event 2024-07-03 13:12:15 ~ 2024-07-03 13:12:42 (28 seconds)


plot