HOME   LIST
‹–   –›

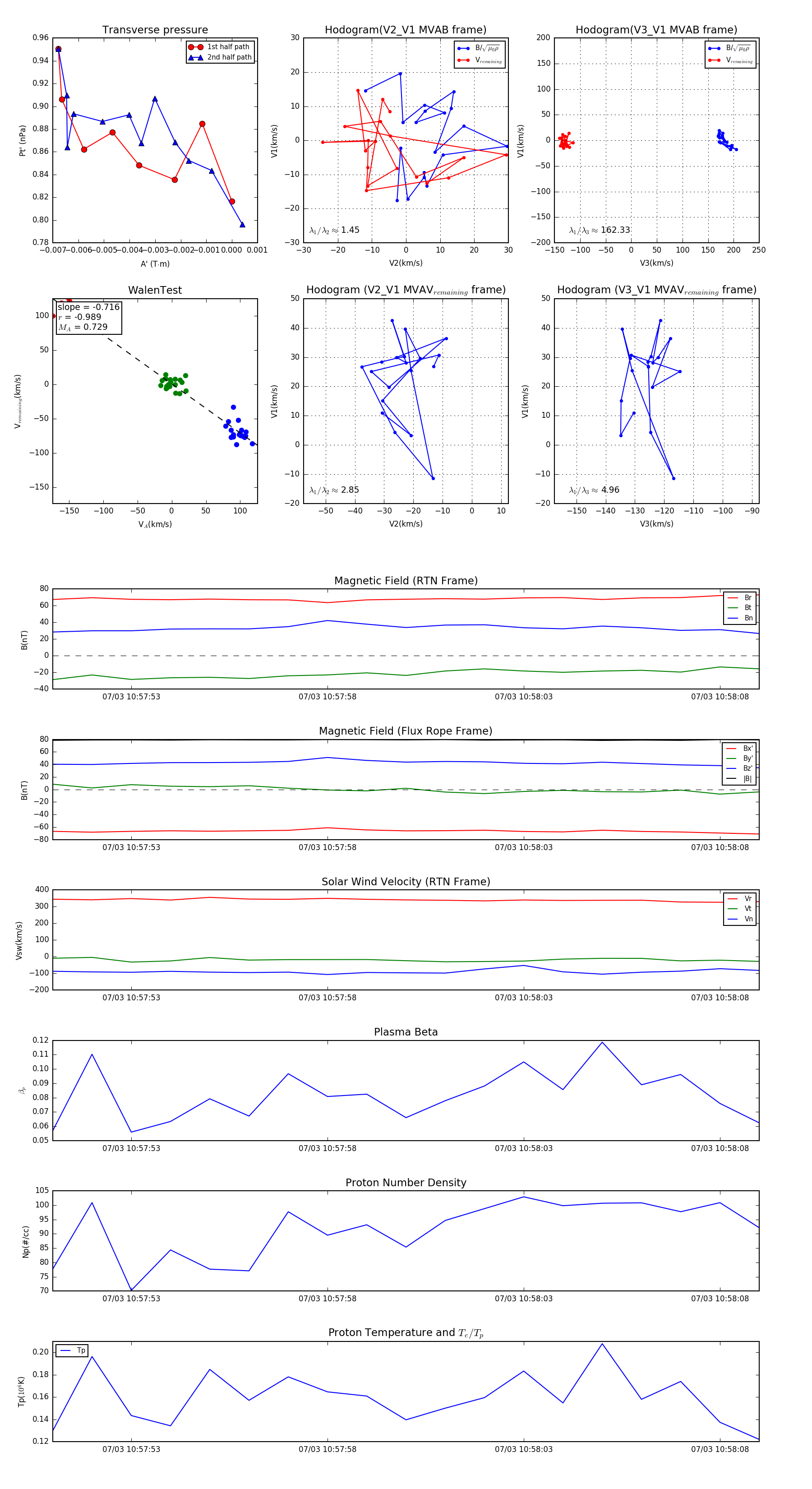
Flux Rope in 2024

Flux Rope Event 2024-07-03 10:57:51 ~ 2024-07-03 10:58:09 (19 seconds)


plot