HOME   LIST
‹–   –›

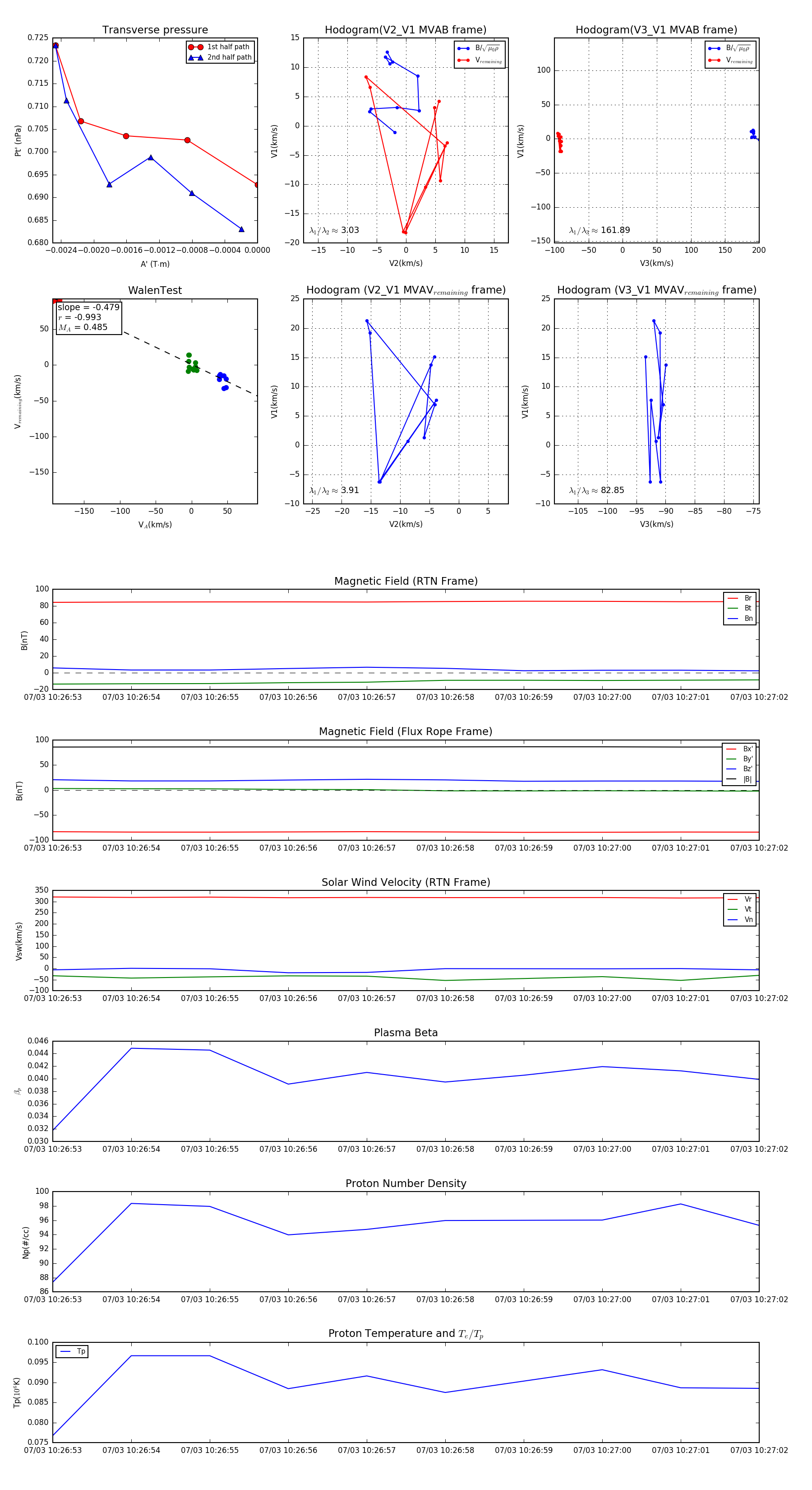
Flux Rope in 2024

Flux Rope Event 2024-07-03 10:26:53 ~ 2024-07-03 10:27:02 (10 seconds)


plot