HOME   LIST
‹–   –›

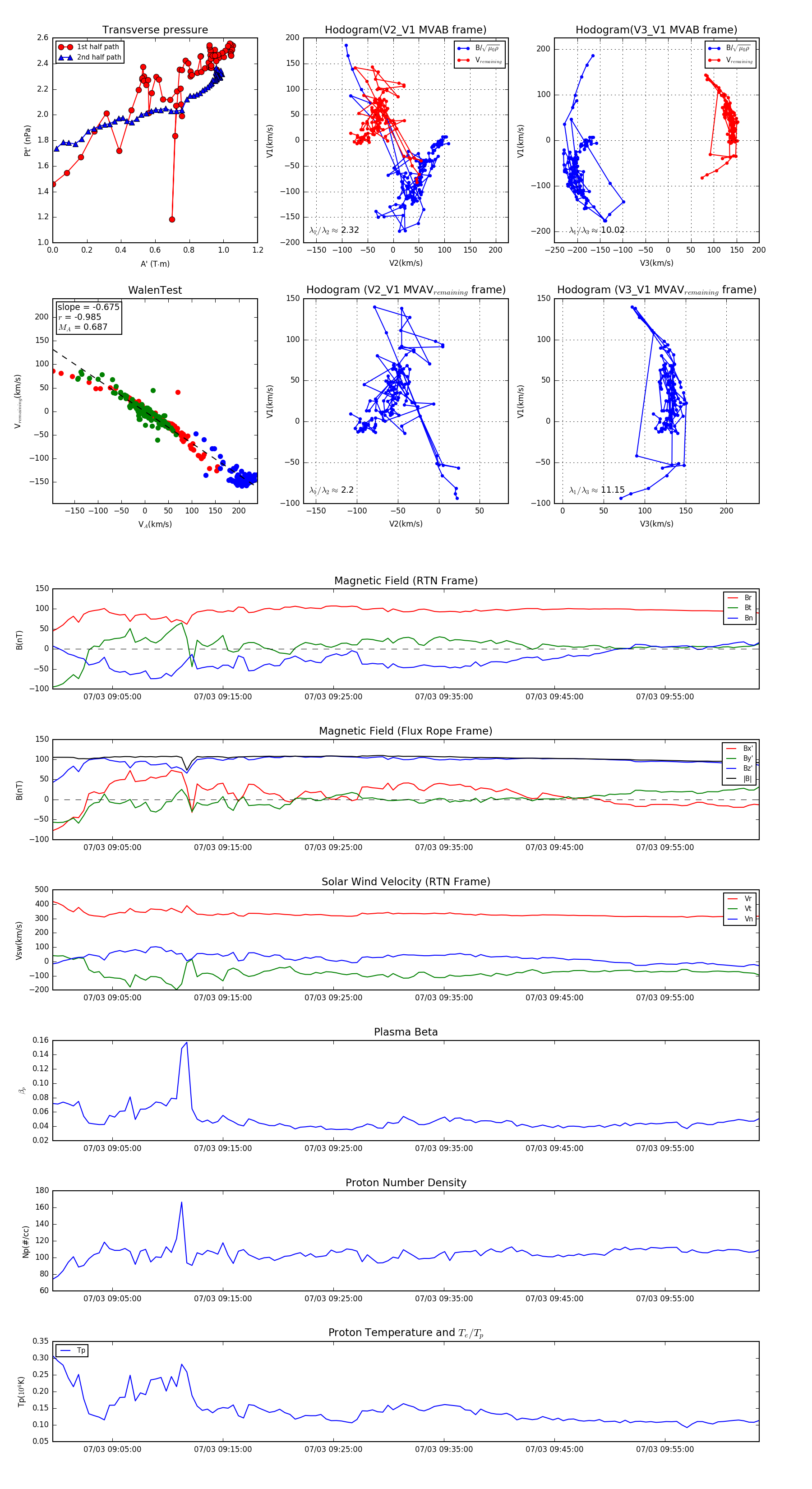
Flux Rope in 2024

Flux Rope Event 2024-07-03 08:59:36 ~ 2024-07-03 10:03:32 (3837 seconds)


plot