HOME   LIST
‹–   –›

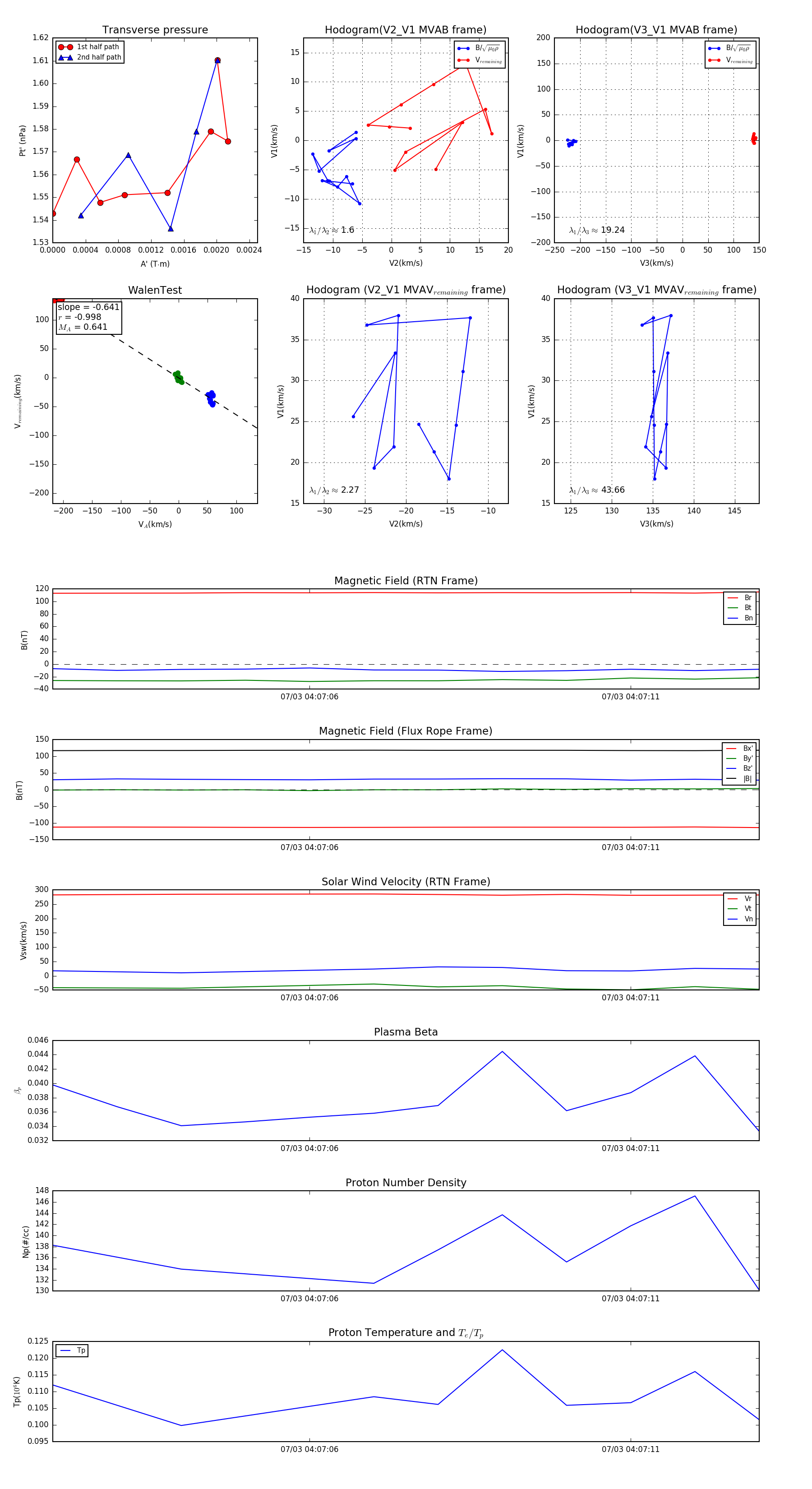
Flux Rope in 2024

Flux Rope Event 2024-07-03 04:07:02 ~ 2024-07-03 04:07:13 (12 seconds)


plot