HOME   LIST
‹–   –›

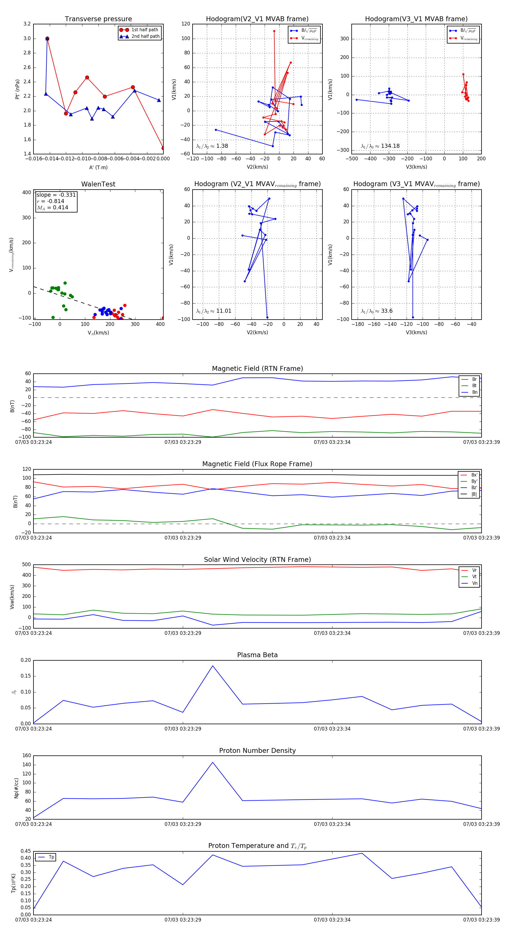
Flux Rope in 2024

Flux Rope Event 2024-07-03 03:23:24 ~ 2024-07-03 03:23:39 (16 seconds)


plot