HOME   LIST
‹–   –›

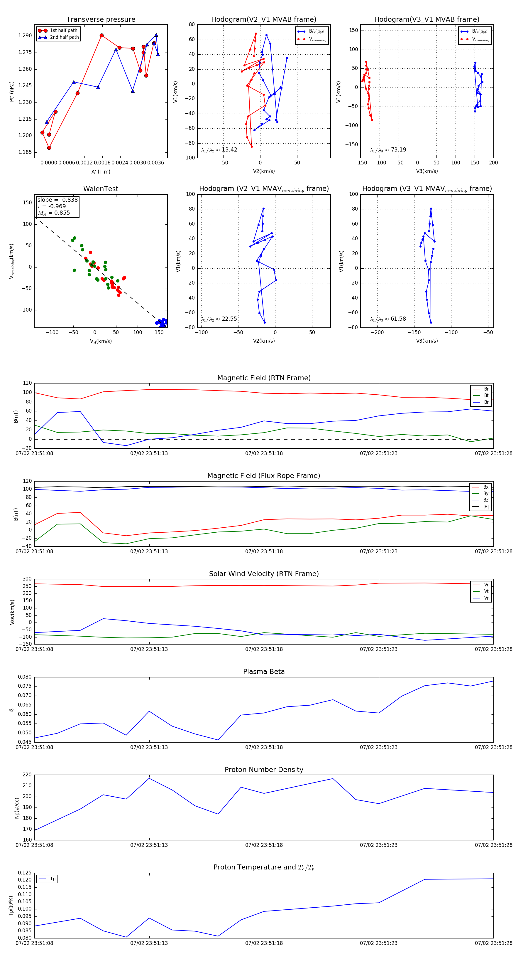
Flux Rope in 2024

Flux Rope Event 2024-07-02 23:51:08 ~ 2024-07-02 23:51:28 (21 seconds)


plot