HOME   LIST
‹–   –›

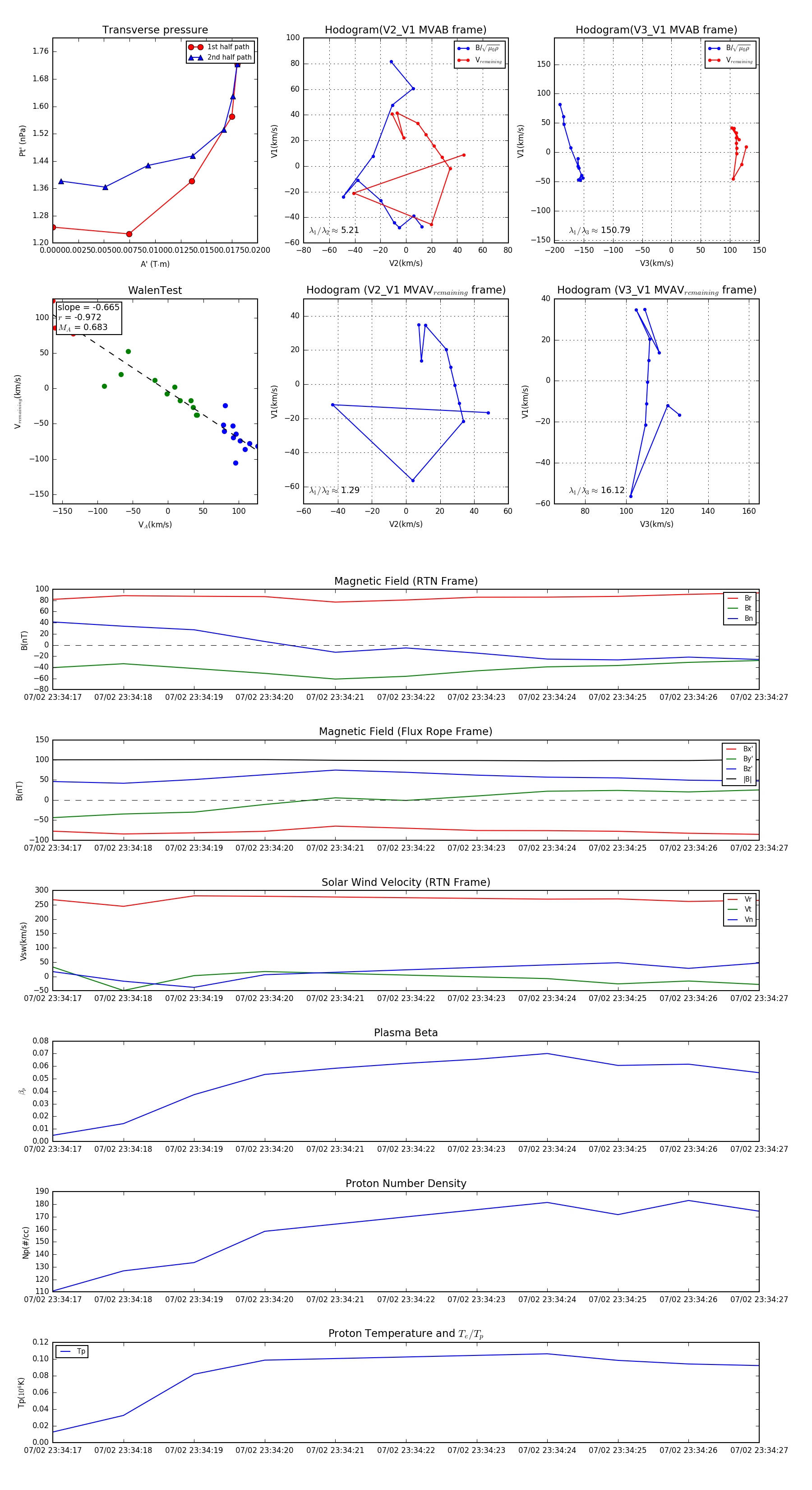
Flux Rope in 2024

Flux Rope Event 2024-07-02 23:34:17 ~ 2024-07-02 23:34:27 (11 seconds)


plot