HOME   LIST
‹–   –›

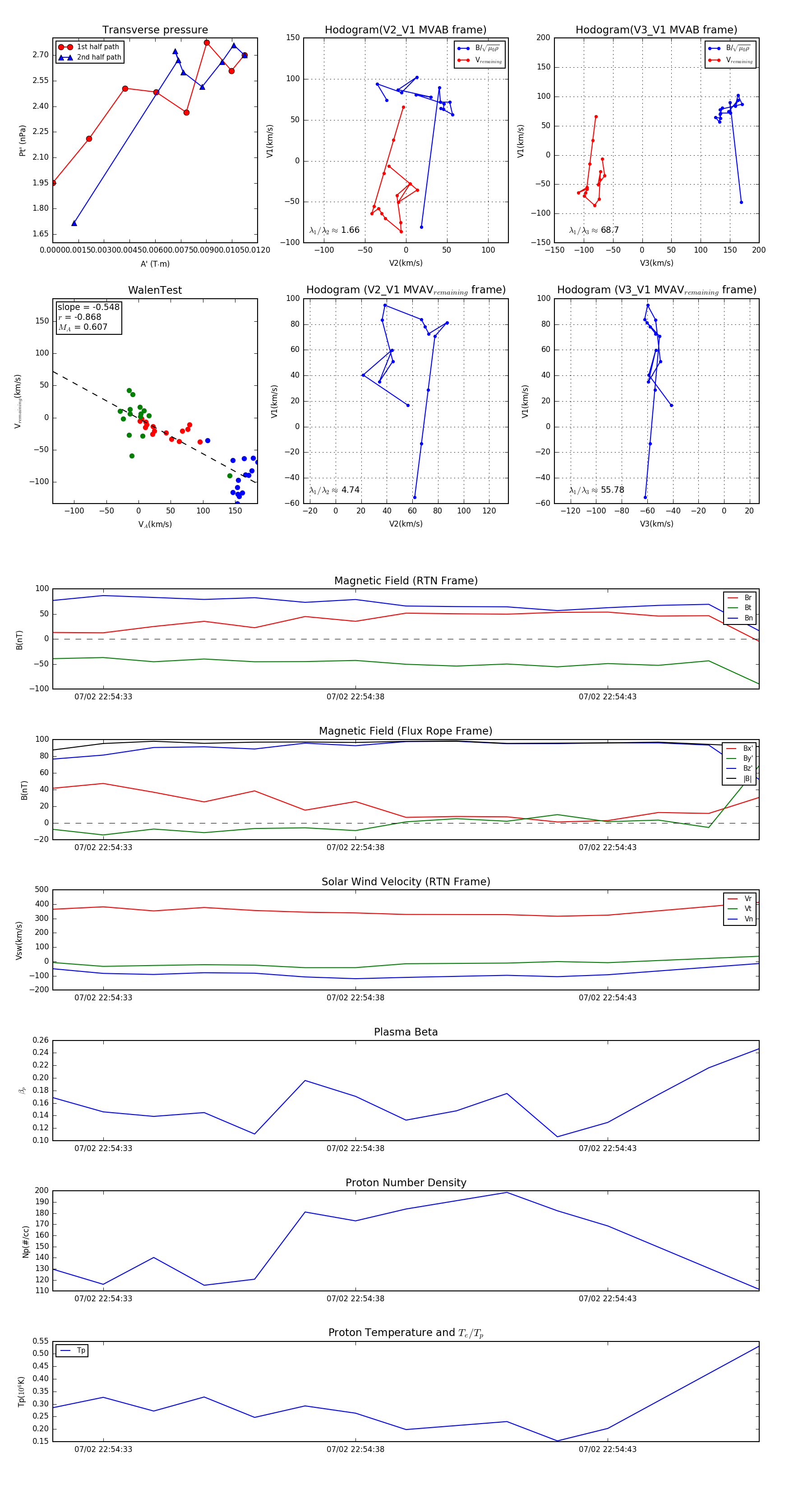
Flux Rope in 2024

Flux Rope Event 2024-07-02 22:54:32 ~ 2024-07-02 22:54:46 (15 seconds)


plot