HOME   LIST
‹–   –›

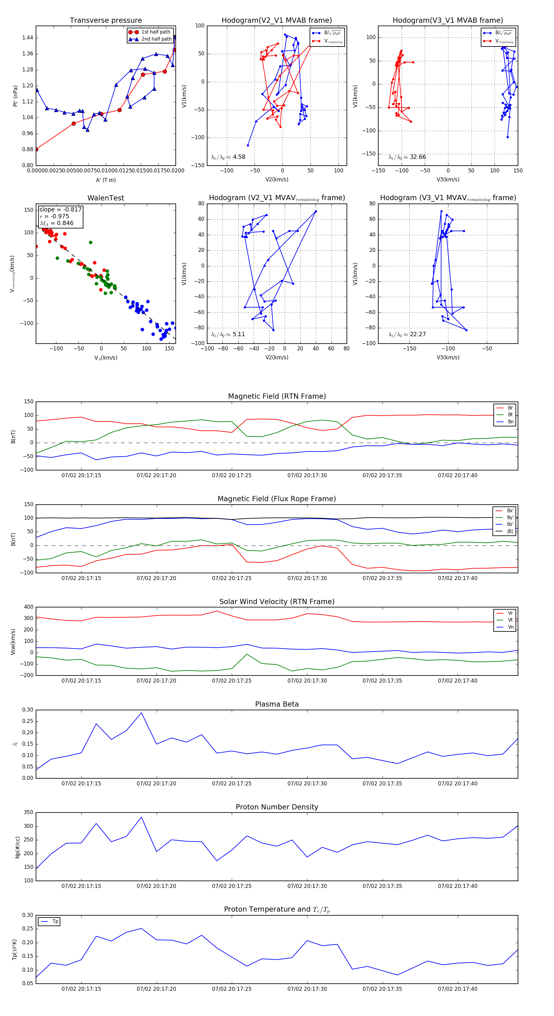
Flux Rope in 2024

Flux Rope Event 2024-07-02 20:17:12 ~ 2024-07-02 20:17:44 (33 seconds)


plot