HOME   LIST
‹–   –›

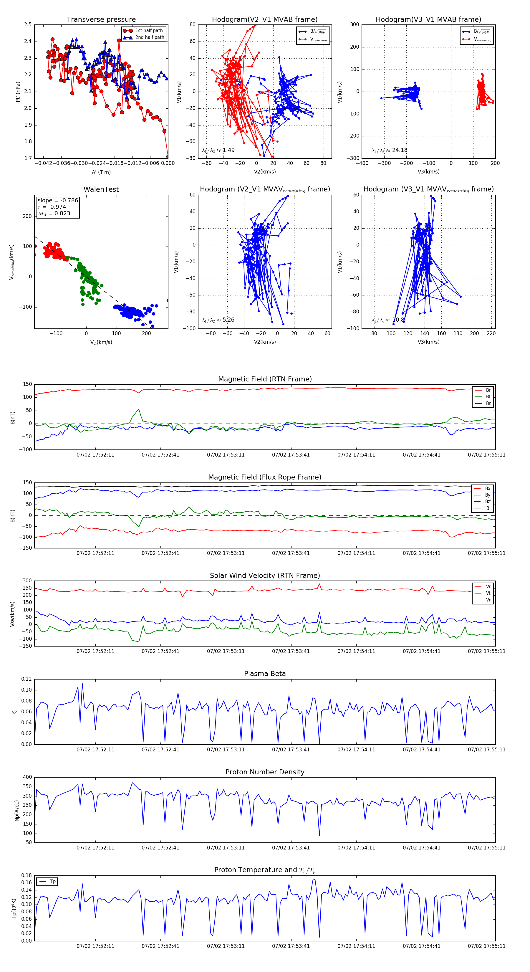
Flux Rope in 2024

Flux Rope Event 2024-07-02 17:51:43 ~ 2024-07-02 17:55:15 (213 seconds)


plot