HOME   LIST
‹–   –›

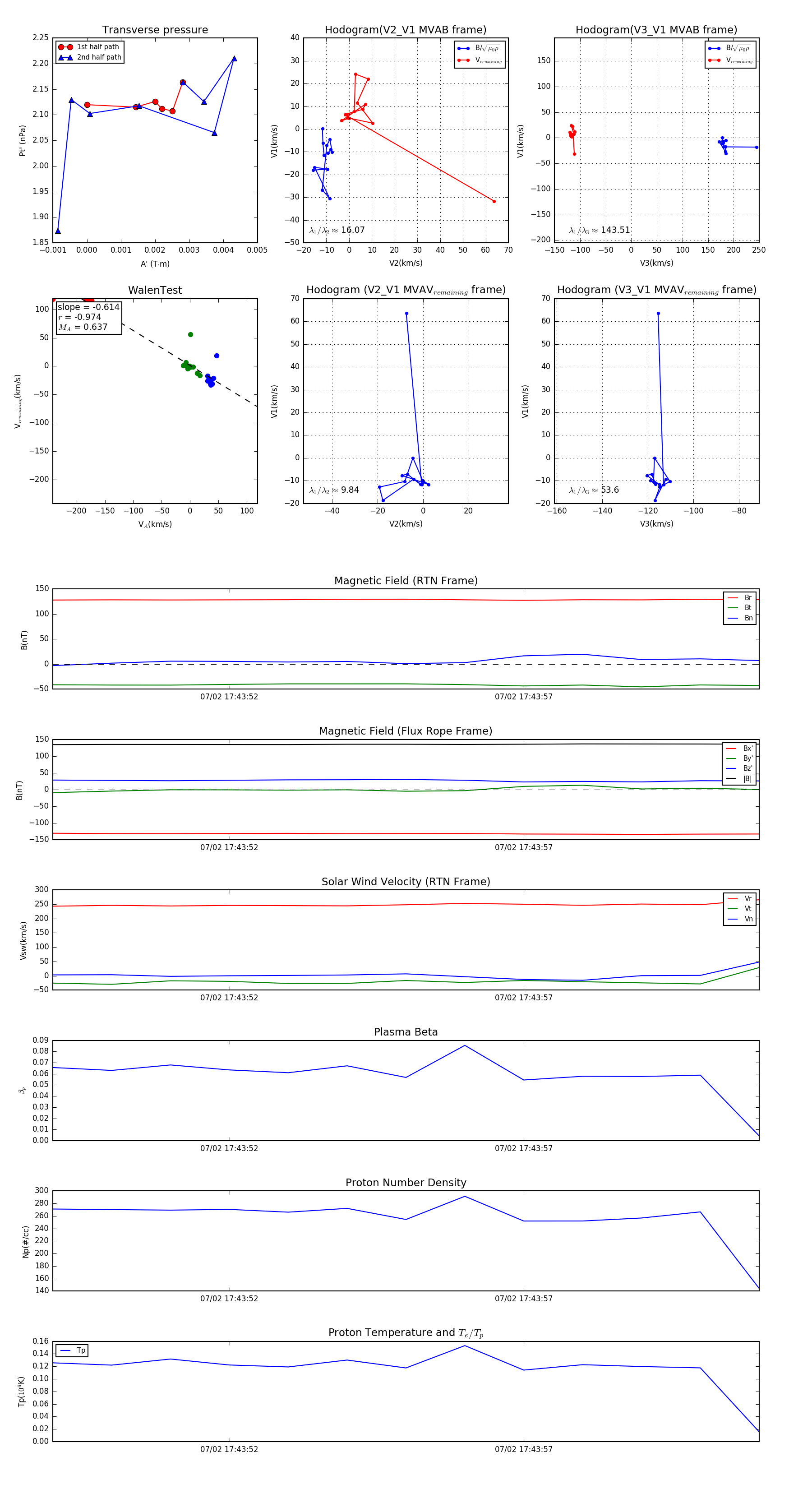
Flux Rope in 2024

Flux Rope Event 2024-07-02 17:43:49 ~ 2024-07-02 17:44:01 (13 seconds)


plot