HOME   LIST
‹–   –›

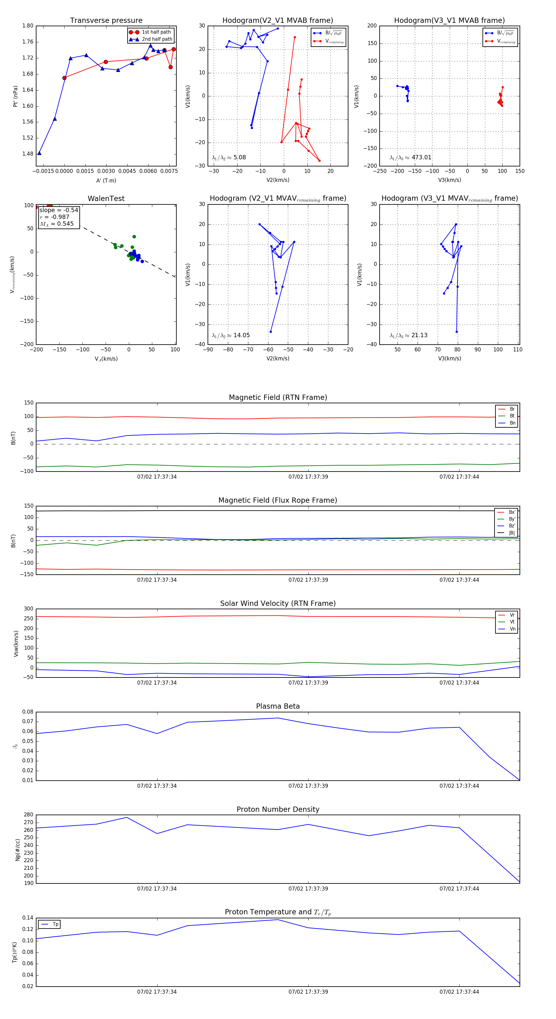
Flux Rope in 2024

Flux Rope Event 2024-07-02 17:37:30 ~ 2024-07-02 17:37:46 (17 seconds)


plot