HOME   LIST
‹–   –›

Flux Rope in 2024

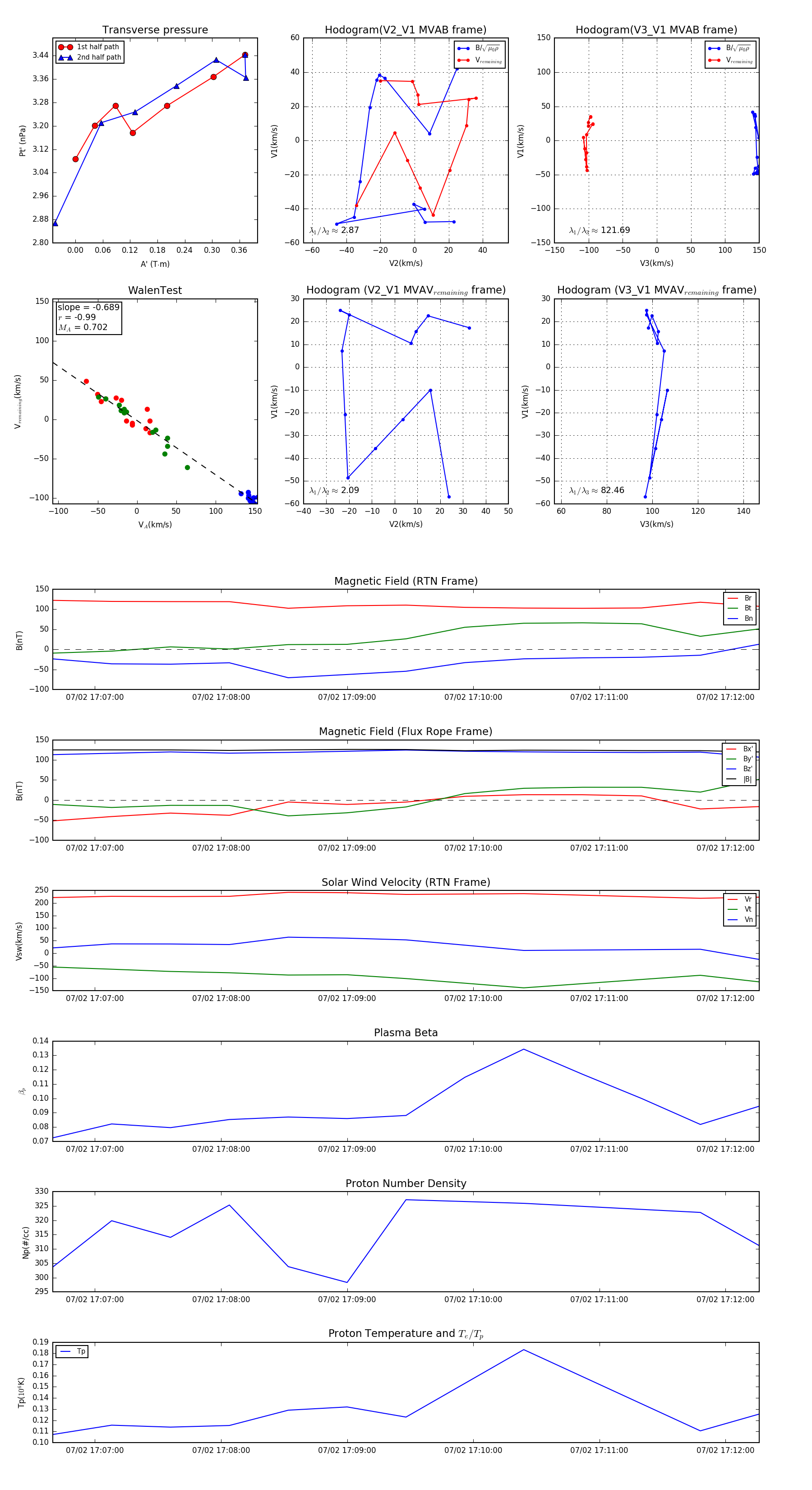
Flux Rope Event 2024-07-02 17:06:40 ~ 2024-07-02 17:12:16 (337 seconds)


plot