HOME   LIST
‹–   –›

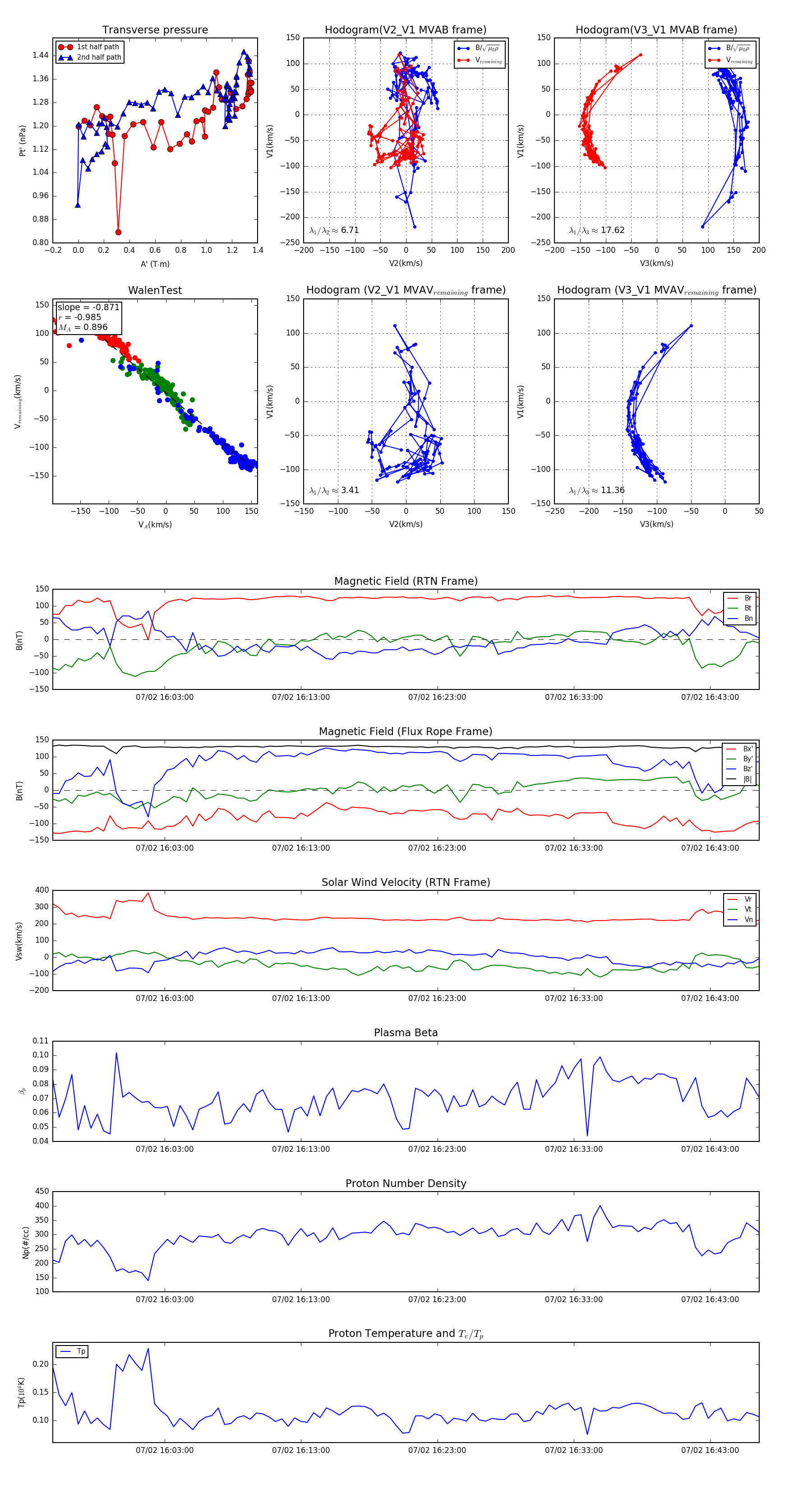
Flux Rope in 2024

Flux Rope Event 2024-07-02 15:54:48 ~ 2024-07-02 16:46:36 (3109 seconds)


plot