HOME   LIST
‹–   –›

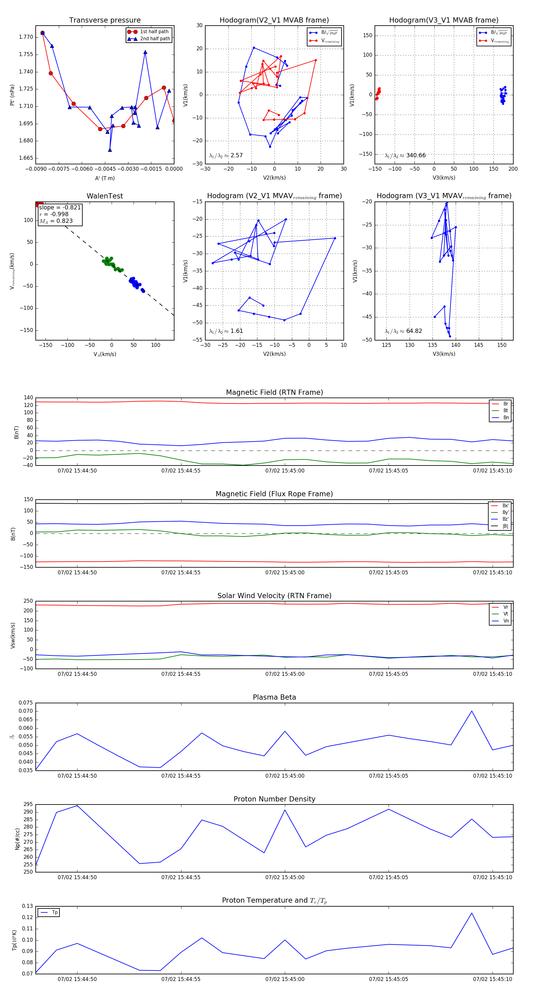
Flux Rope in 2024

Flux Rope Event 2024-07-02 15:44:48 ~ 2024-07-02 15:45:11 (24 seconds)


plot