HOME   LIST
‹–   –›

Flux Rope in 2024

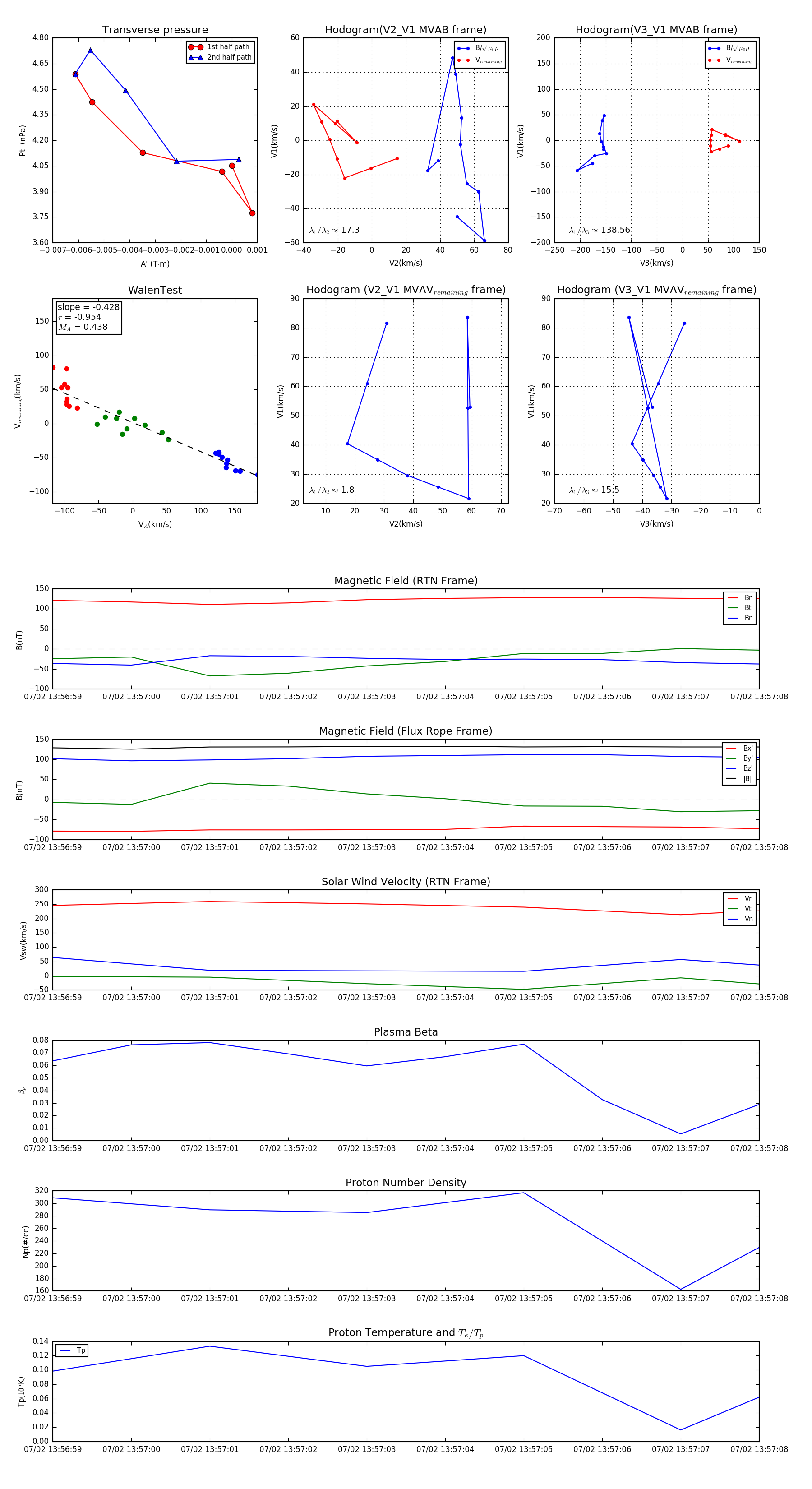
Flux Rope Event 2024-07-02 13:56:59 ~ 2024-07-02 13:57:08 (10 seconds)


plot