HOME   LIST
‹–   –›

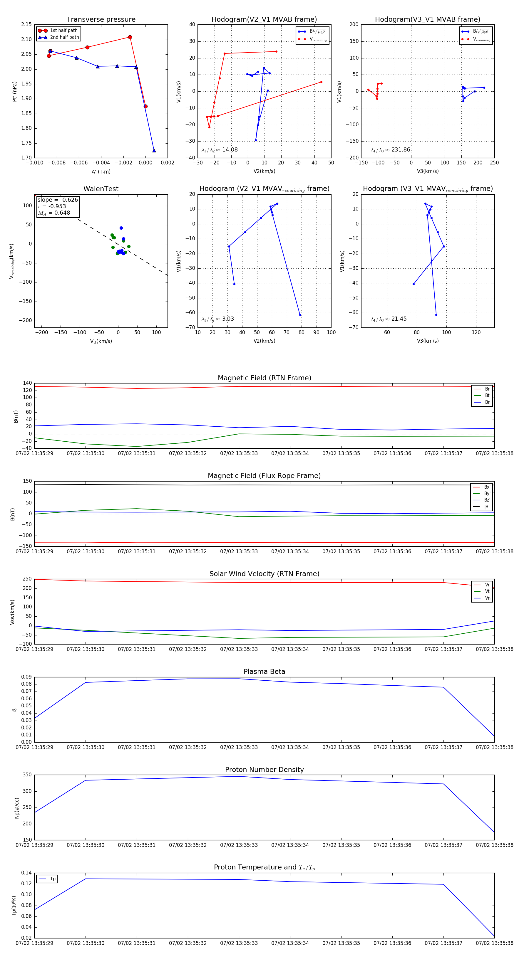
Flux Rope in 2024

Flux Rope Event 2024-07-02 13:35:29 ~ 2024-07-02 13:35:38 (10 seconds)


plot