HOME   LIST
‹–   –›

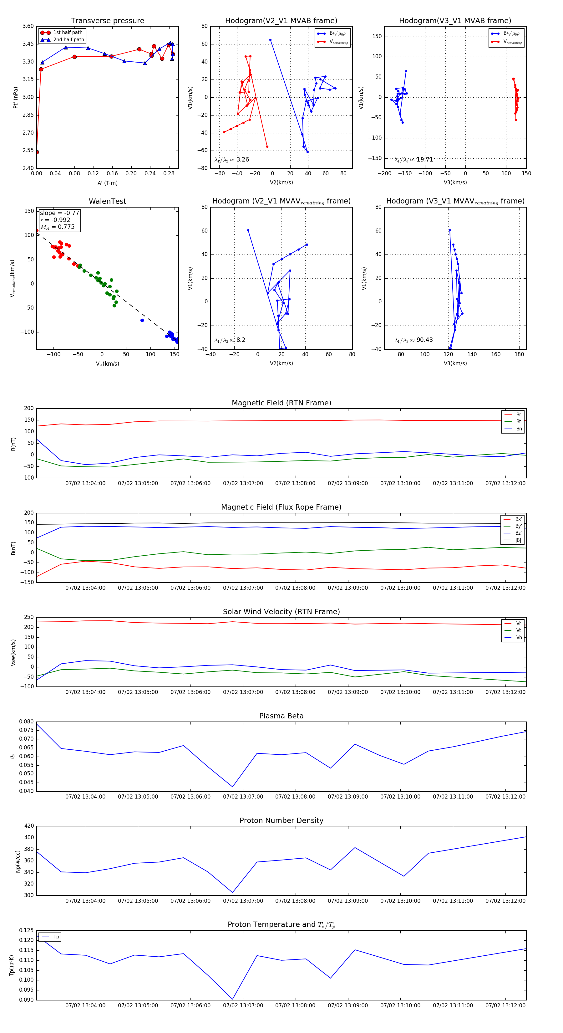
Flux Rope in 2024

Flux Rope Event 2024-07-02 13:03:04 ~ 2024-07-02 13:12:24 (561 seconds)


plot