HOME   LIST
‹–   –›

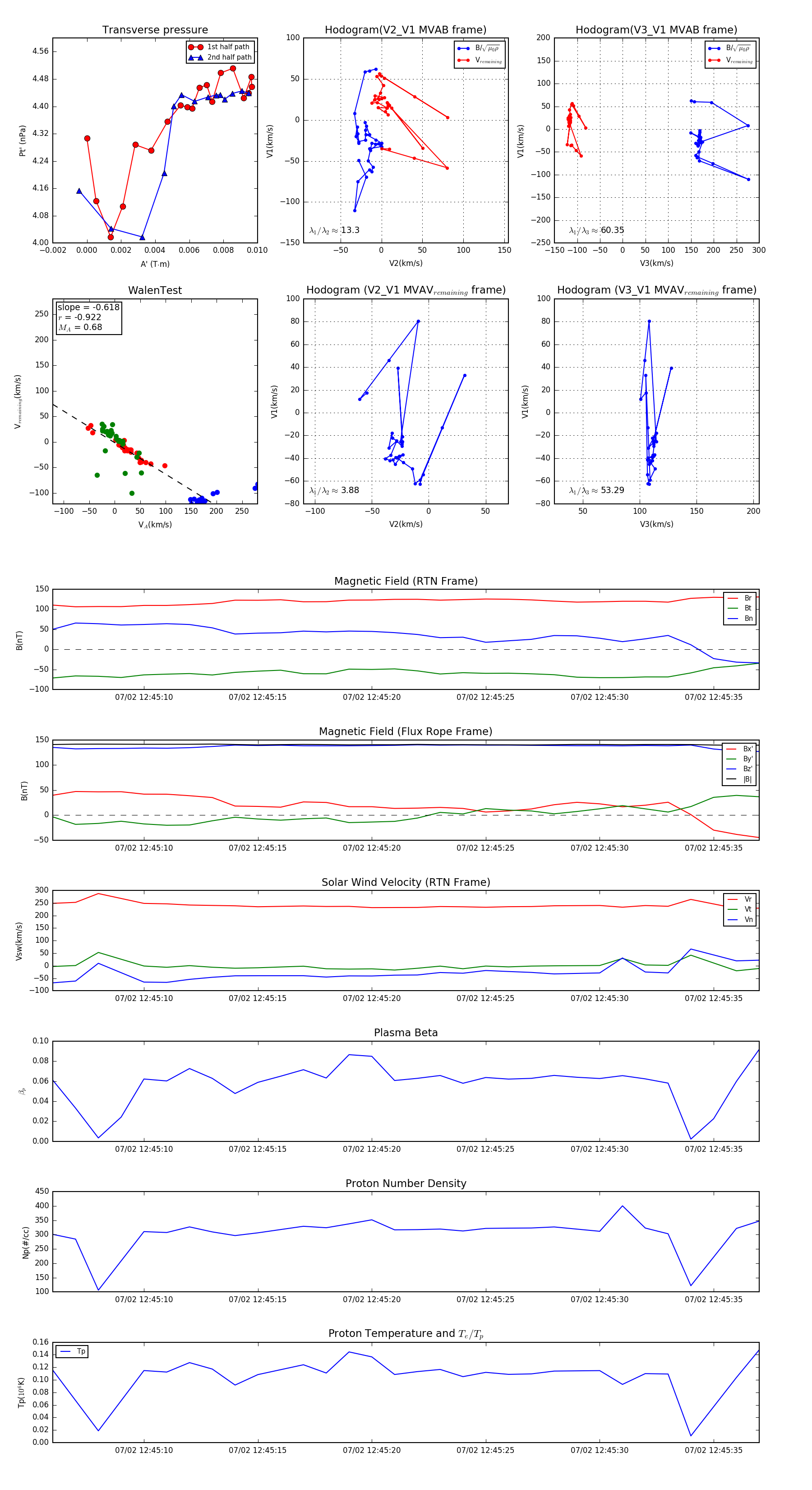
Flux Rope in 2024

Flux Rope Event 2024-07-02 12:45:06 ~ 2024-07-02 12:45:37 (32 seconds)


plot