HOME   LIST
‹–   –›

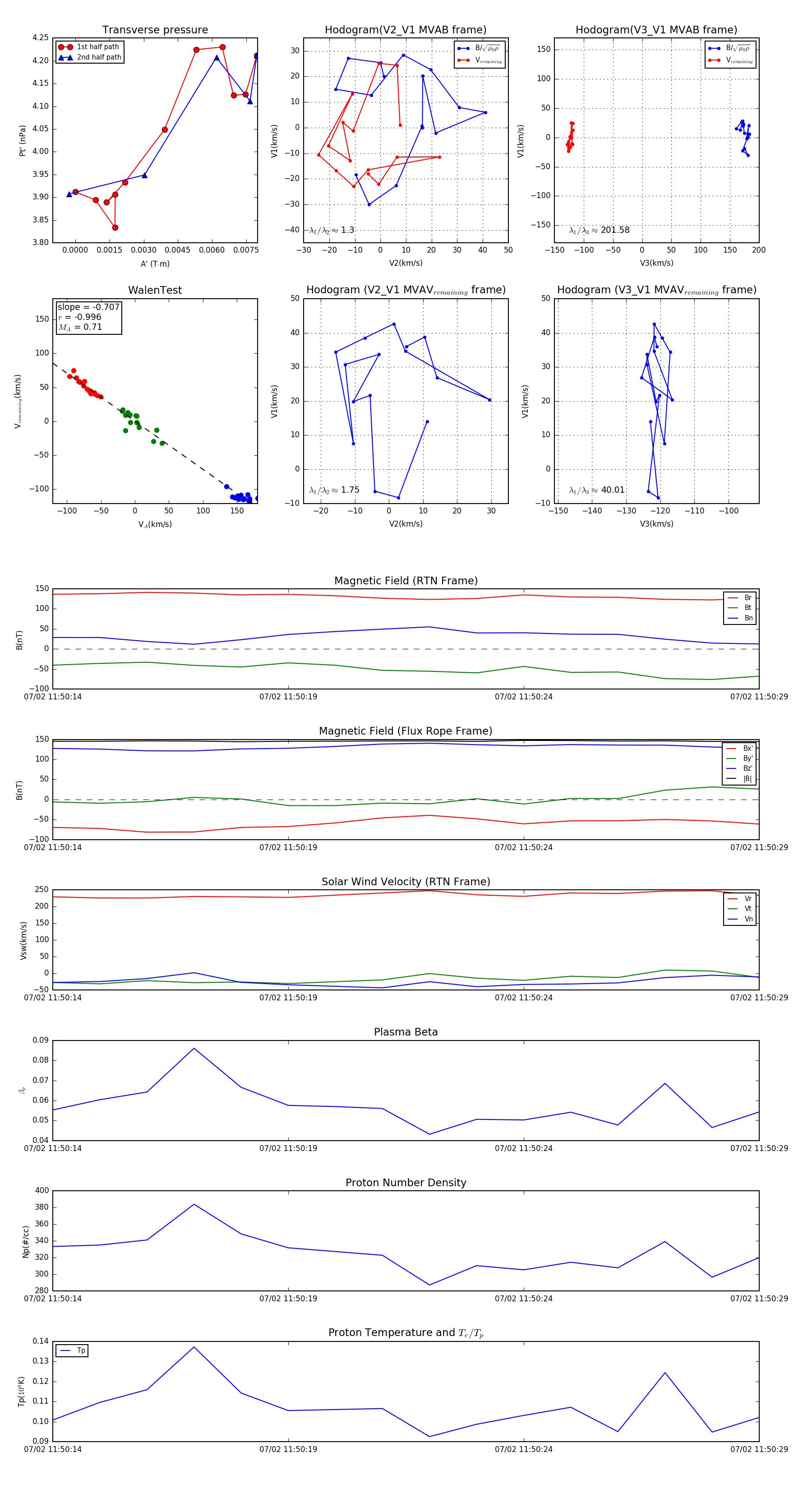
Flux Rope in 2024

Flux Rope Event 2024-07-02 11:50:14 ~ 2024-07-02 11:50:29 (16 seconds)


plot