HOME   LIST
‹–   –›

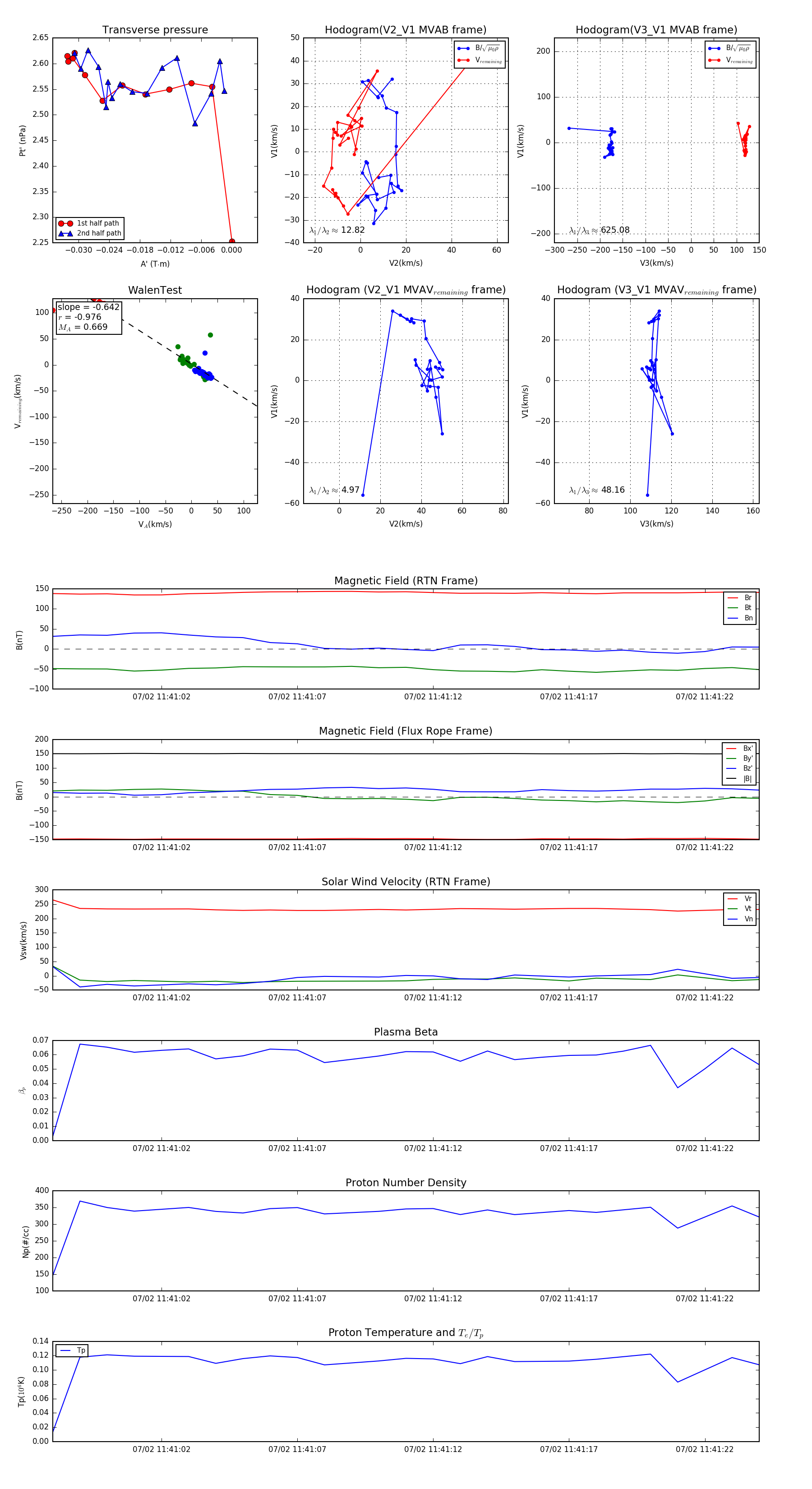
Flux Rope in 2024

Flux Rope Event 2024-07-02 11:40:58 ~ 2024-07-02 11:41:24 (27 seconds)


plot