HOME   LIST
‹–   –›

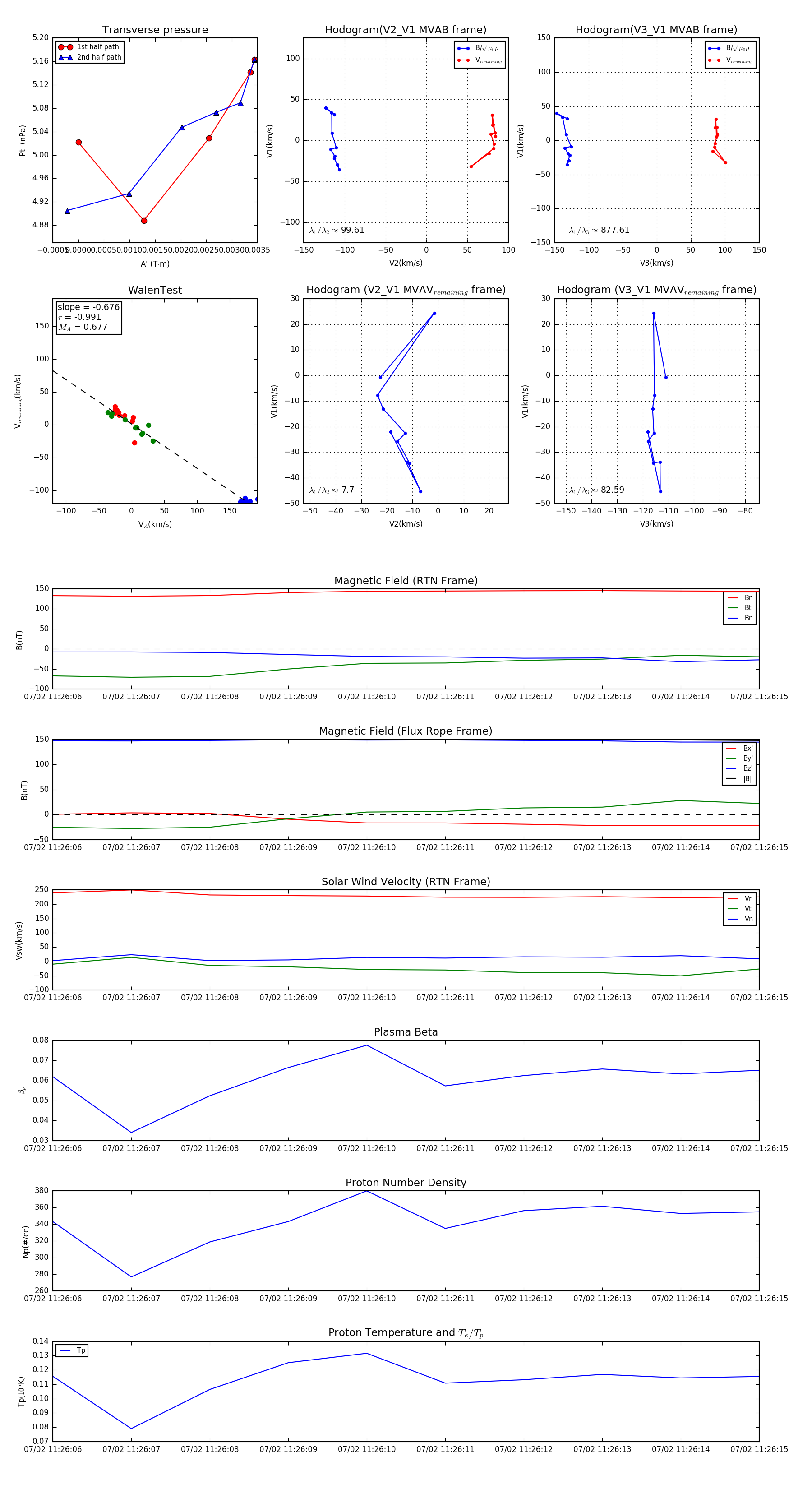
Flux Rope in 2024

Flux Rope Event 2024-07-02 11:26:06 ~ 2024-07-02 11:26:15 (10 seconds)


plot