HOME   LIST
‹–   –›

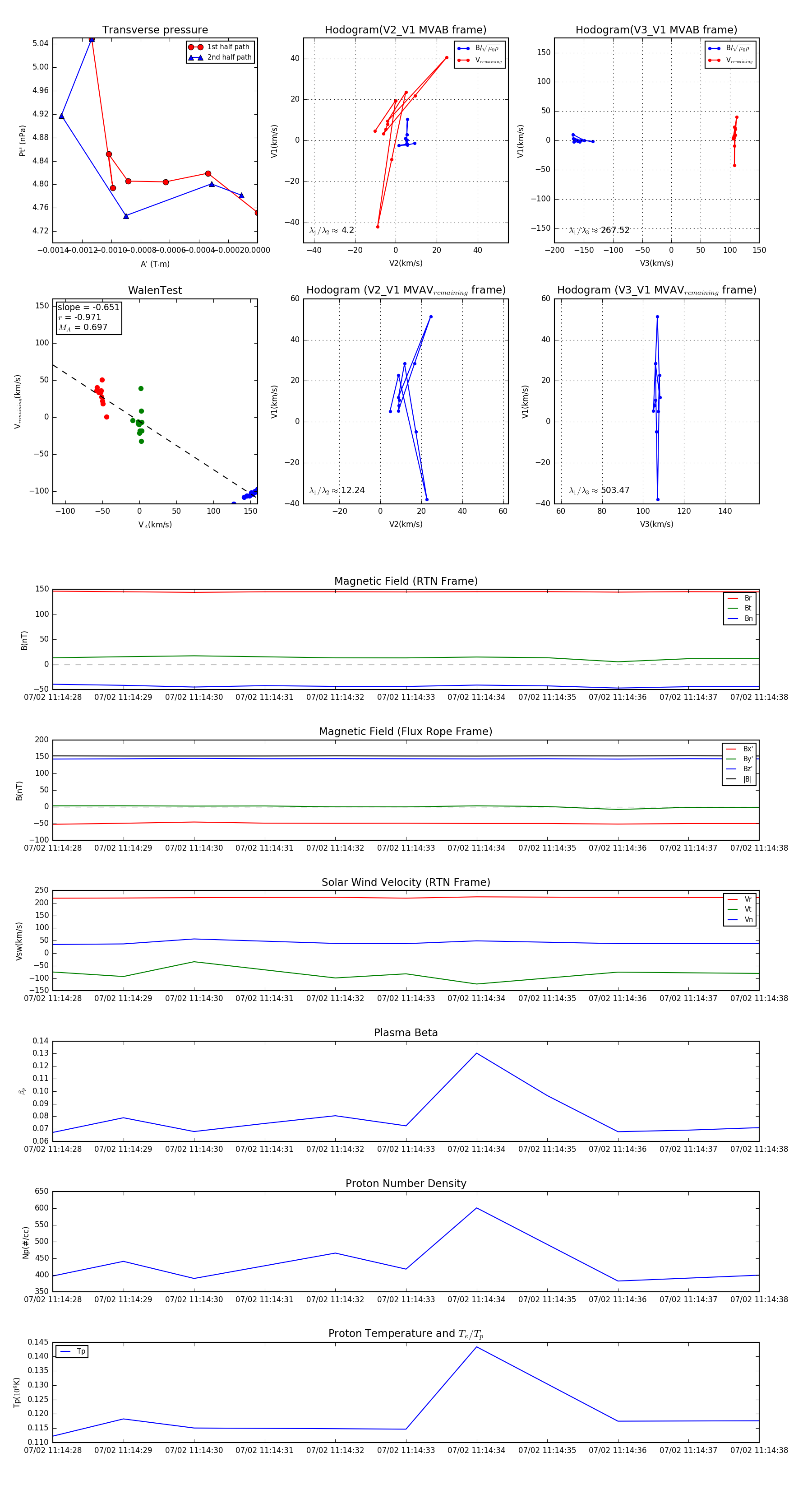
Flux Rope in 2024

Flux Rope Event 2024-07-02 11:14:28 ~ 2024-07-02 11:14:38 (11 seconds)


plot