HOME   LIST
‹–   –›

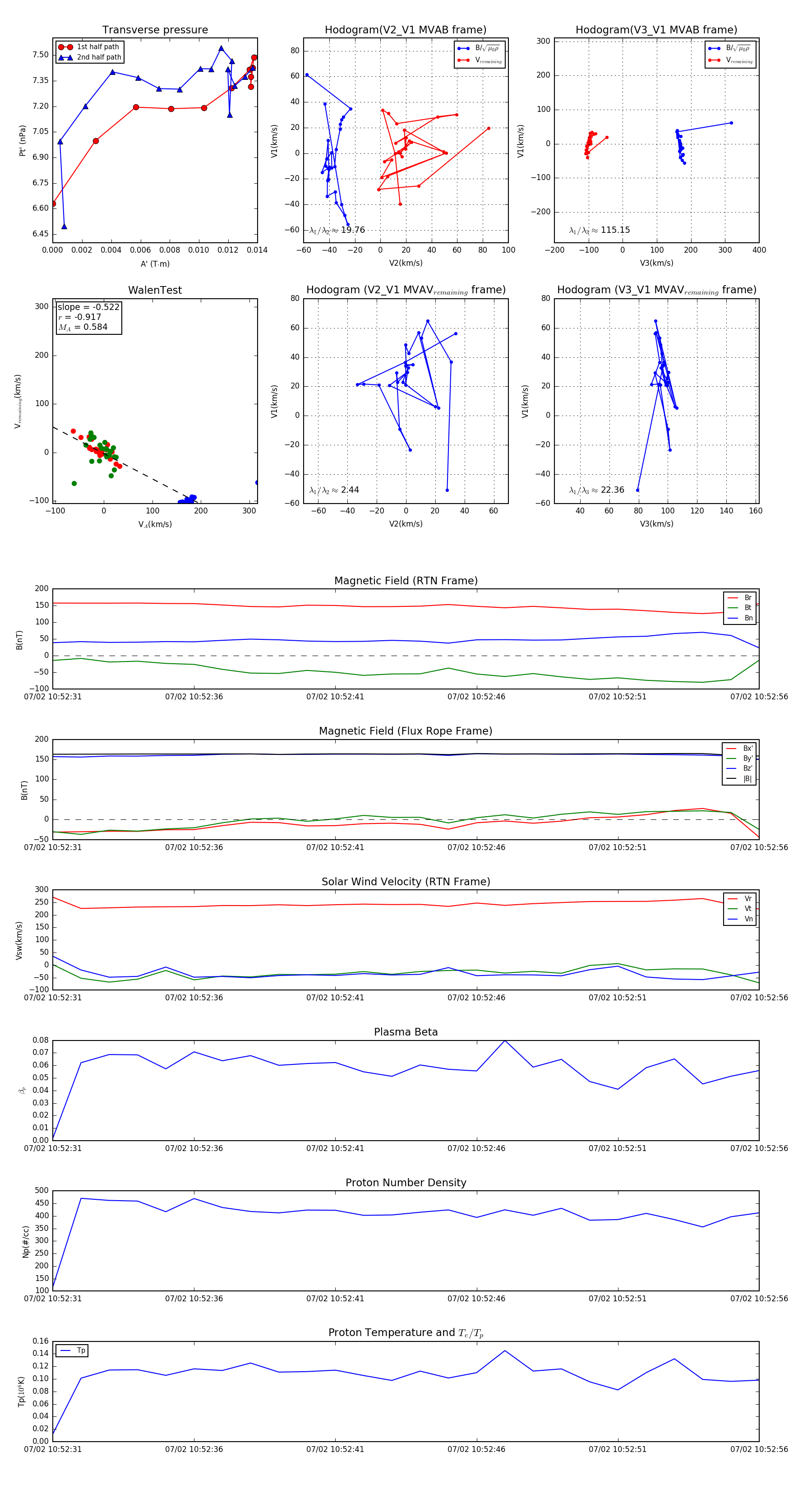
Flux Rope in 2024

Flux Rope Event 2024-07-02 10:52:31 ~ 2024-07-02 10:52:56 (26 seconds)


plot