HOME   LIST
‹–   –›

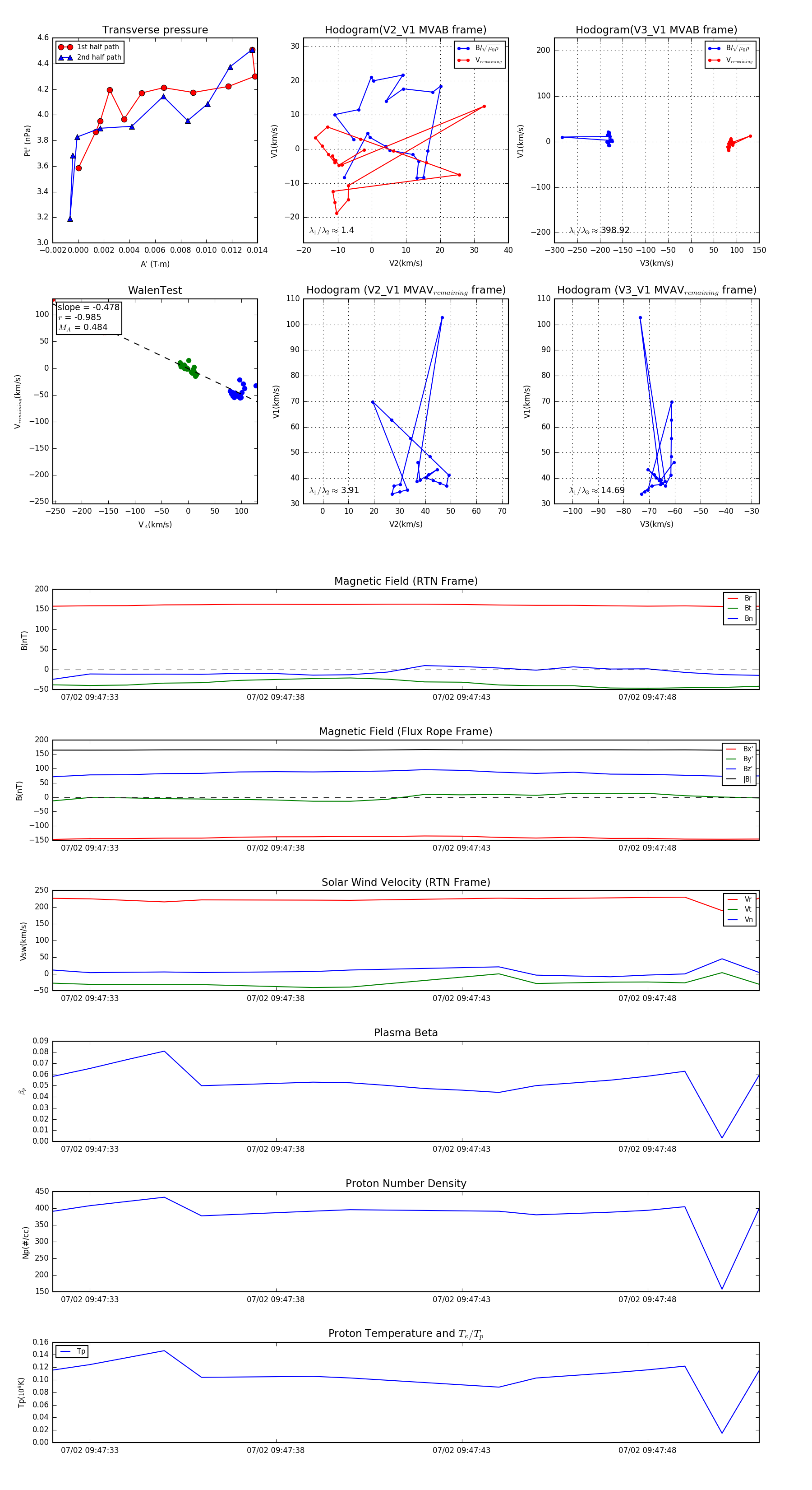
Flux Rope in 2024

Flux Rope Event 2024-07-02 09:47:32 ~ 2024-07-02 09:47:51 (20 seconds)


plot