HOME   LIST
‹–   –›

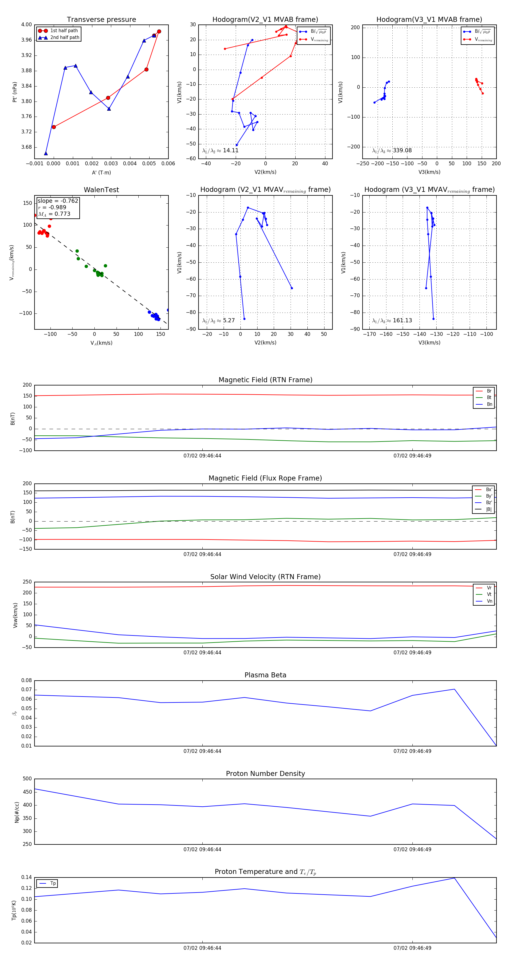
Flux Rope in 2024

Flux Rope Event 2024-07-02 09:46:40 ~ 2024-07-02 09:46:51 (12 seconds)


plot