HOME   LIST
‹–   –›

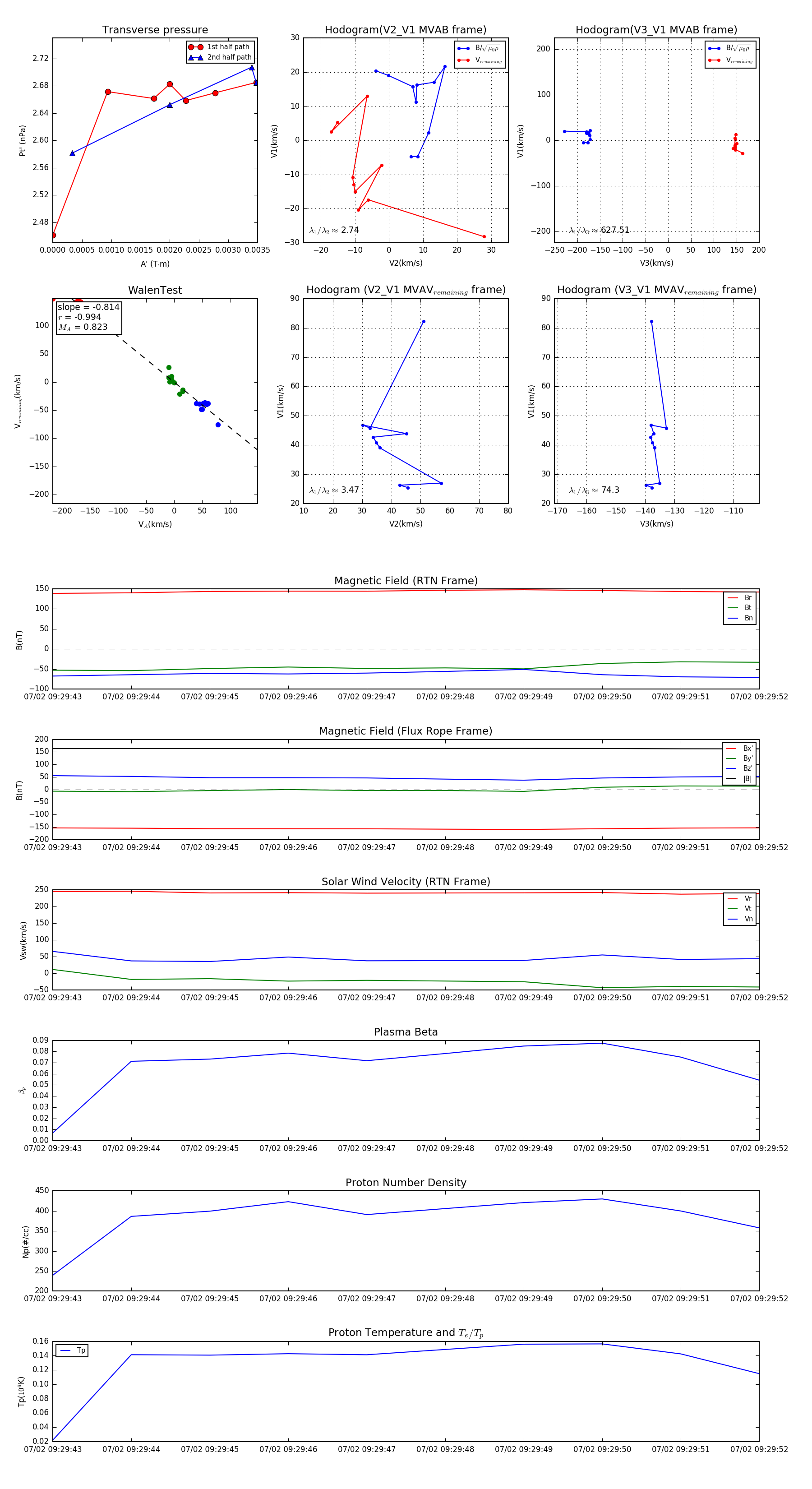
Flux Rope in 2024

Flux Rope Event 2024-07-02 09:29:43 ~ 2024-07-02 09:29:52 (10 seconds)


plot