HOME   LIST
‹–   –›

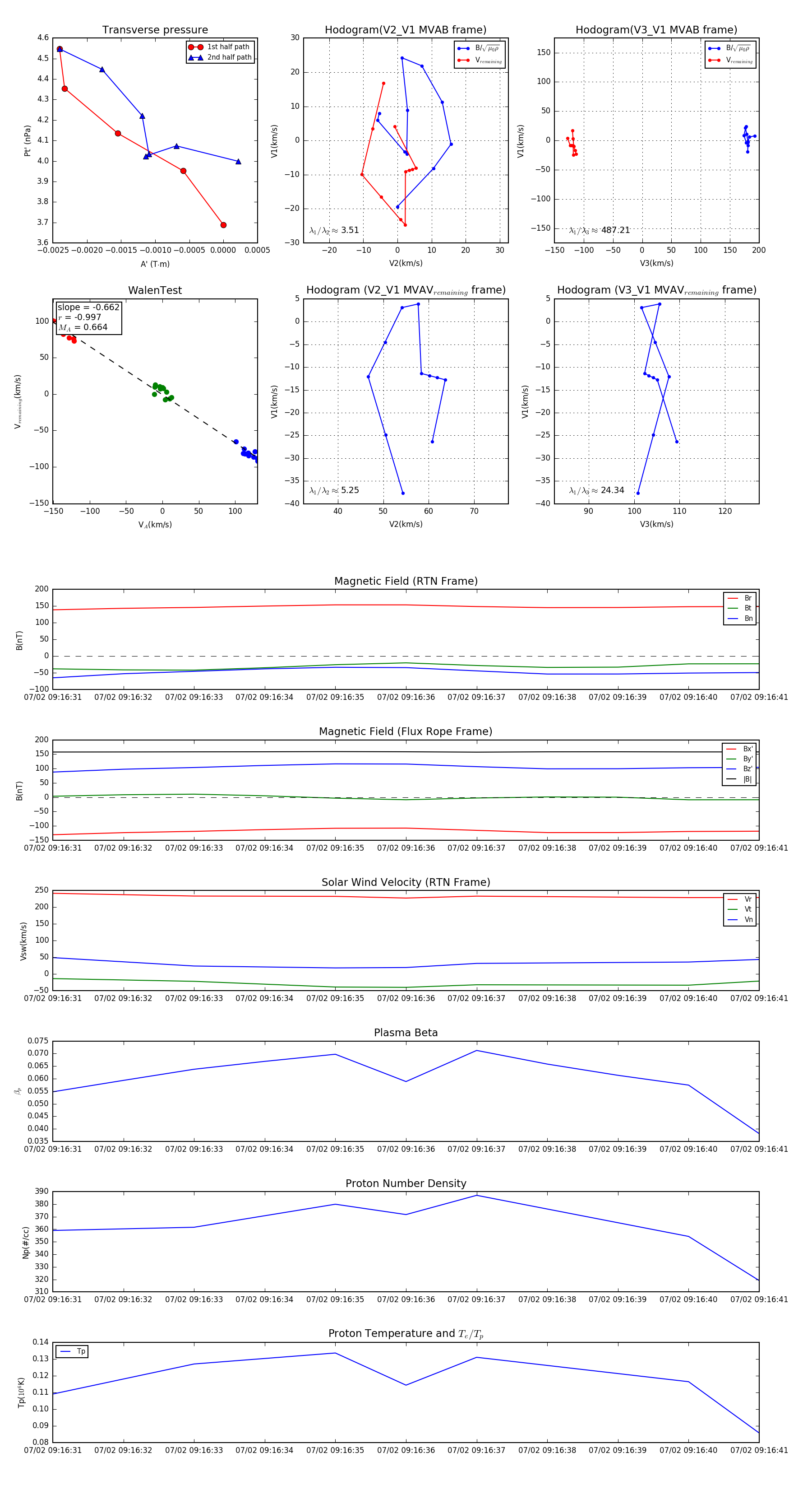
Flux Rope in 2024

Flux Rope Event 2024-07-02 09:16:31 ~ 2024-07-02 09:16:41 (11 seconds)


plot