HOME   LIST
‹–   –›

Flux Rope in 2024

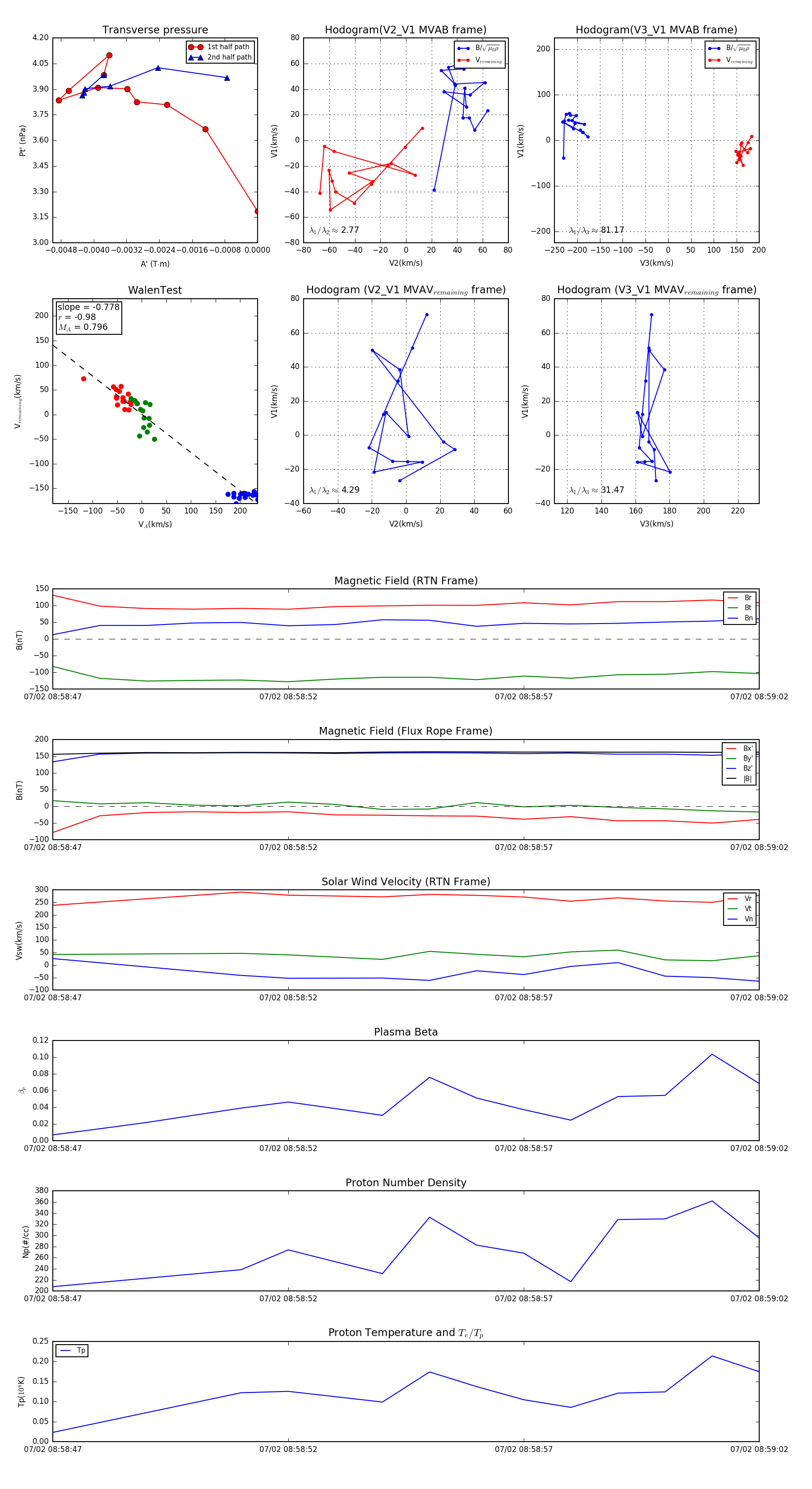
Flux Rope Event 2024-07-02 08:58:47 ~ 2024-07-02 08:59:02 (16 seconds)


plot