HOME   LIST
‹–   –›

Flux Rope in 2024

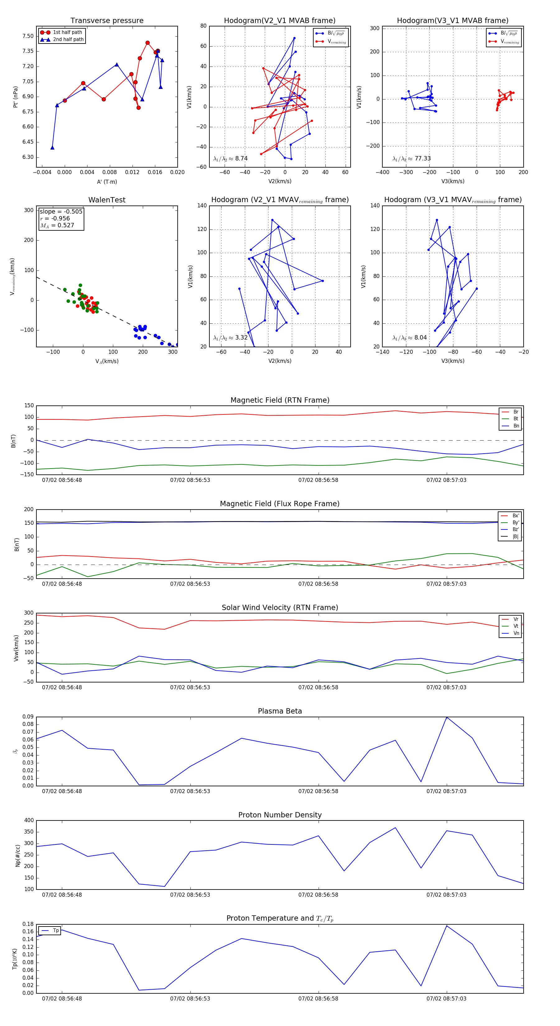
Flux Rope Event 2024-07-02 08:56:47 ~ 2024-07-02 08:57:06 (20 seconds)


plot