HOME   LIST
‹–   –›

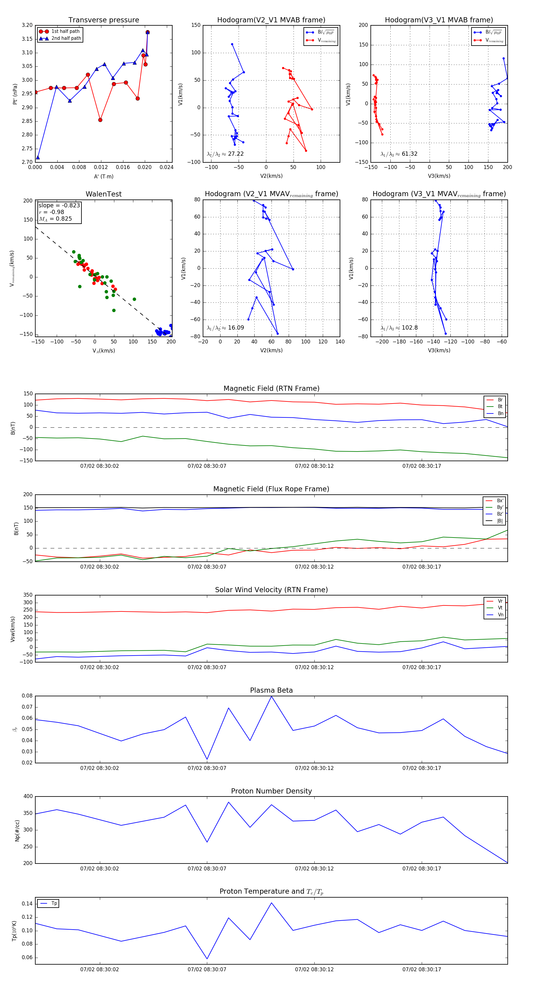
Flux Rope in 2024

Flux Rope Event 2024-07-02 08:29:59 ~ 2024-07-02 08:30:21 (23 seconds)


plot