HOME   LIST
‹–   –›

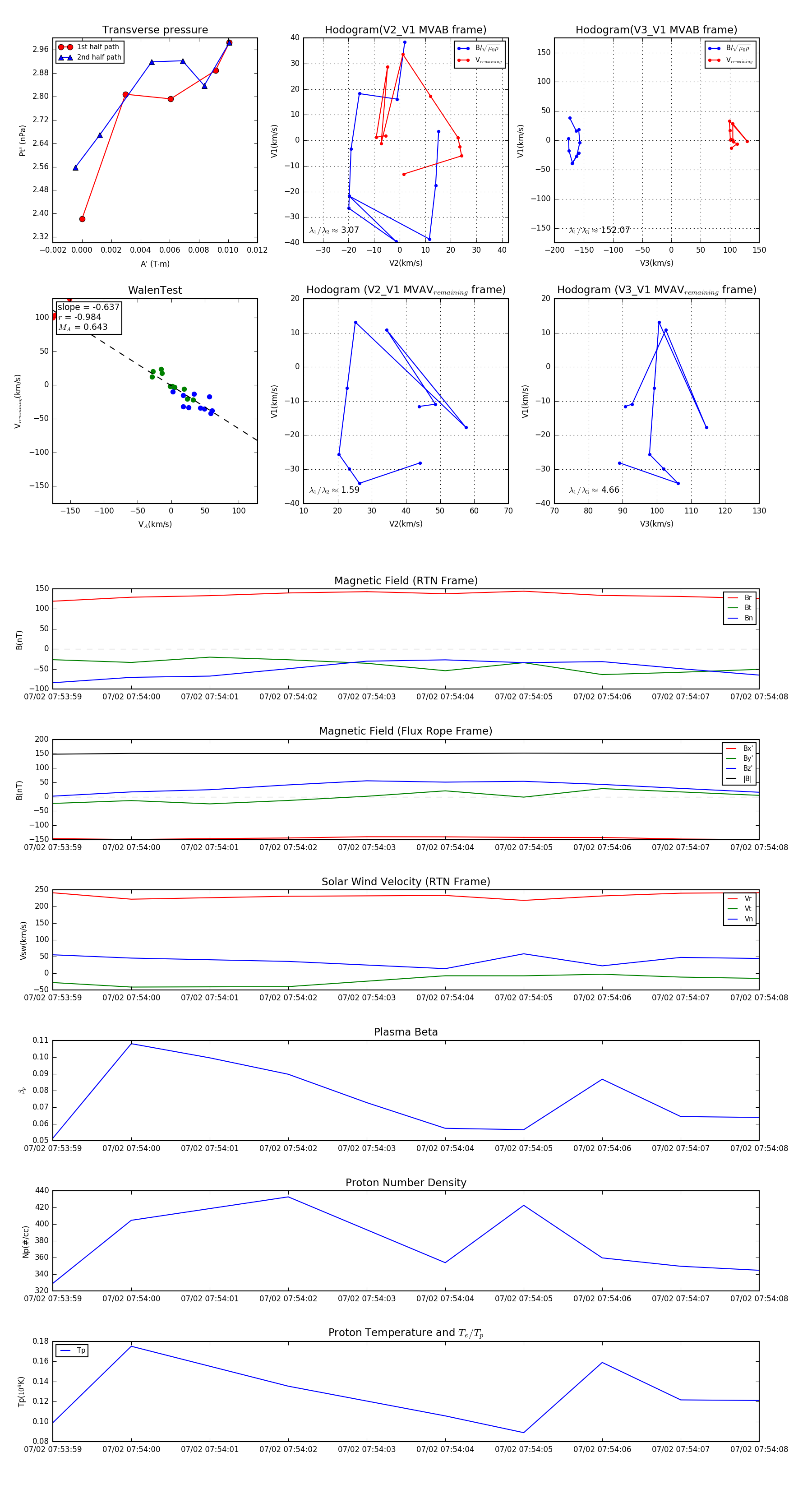
Flux Rope in 2024

Flux Rope Event 2024-07-02 07:53:59 ~ 2024-07-02 07:54:08 (10 seconds)


plot