HOME   LIST
‹–   –›

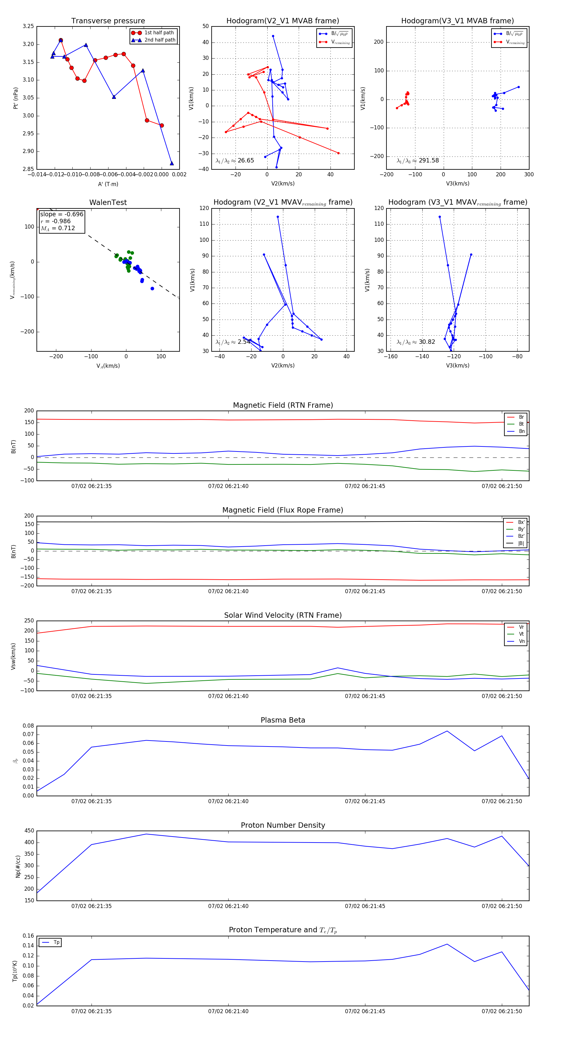
Flux Rope in 2024

Flux Rope Event 2024-07-02 06:21:33 ~ 2024-07-02 06:21:51 (19 seconds)


plot