HOME   LIST
‹–   –›

Flux Rope in 2024

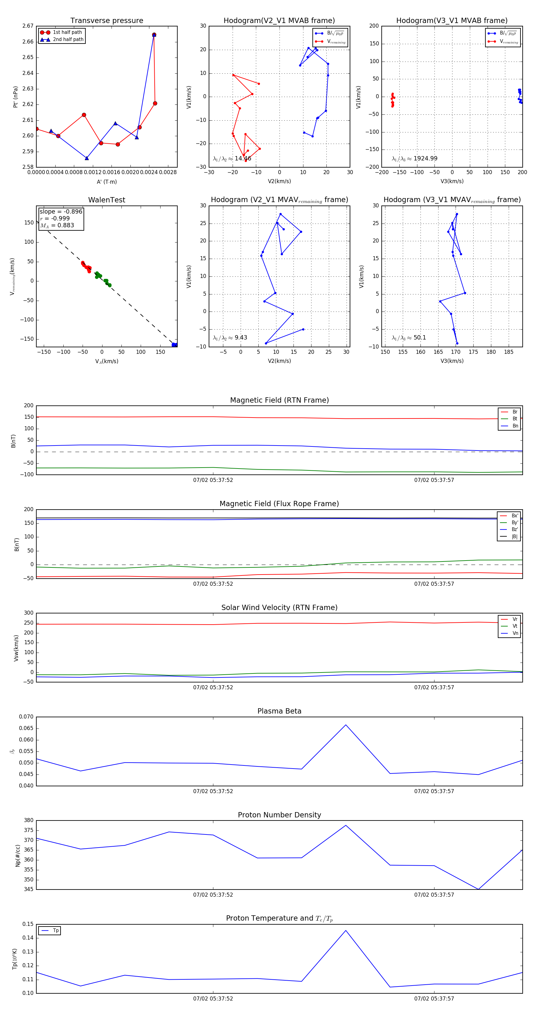
Flux Rope Event 2024-07-02 05:37:48 ~ 2024-07-02 05:37:59 (12 seconds)


plot