HOME   LIST
‹–   –›

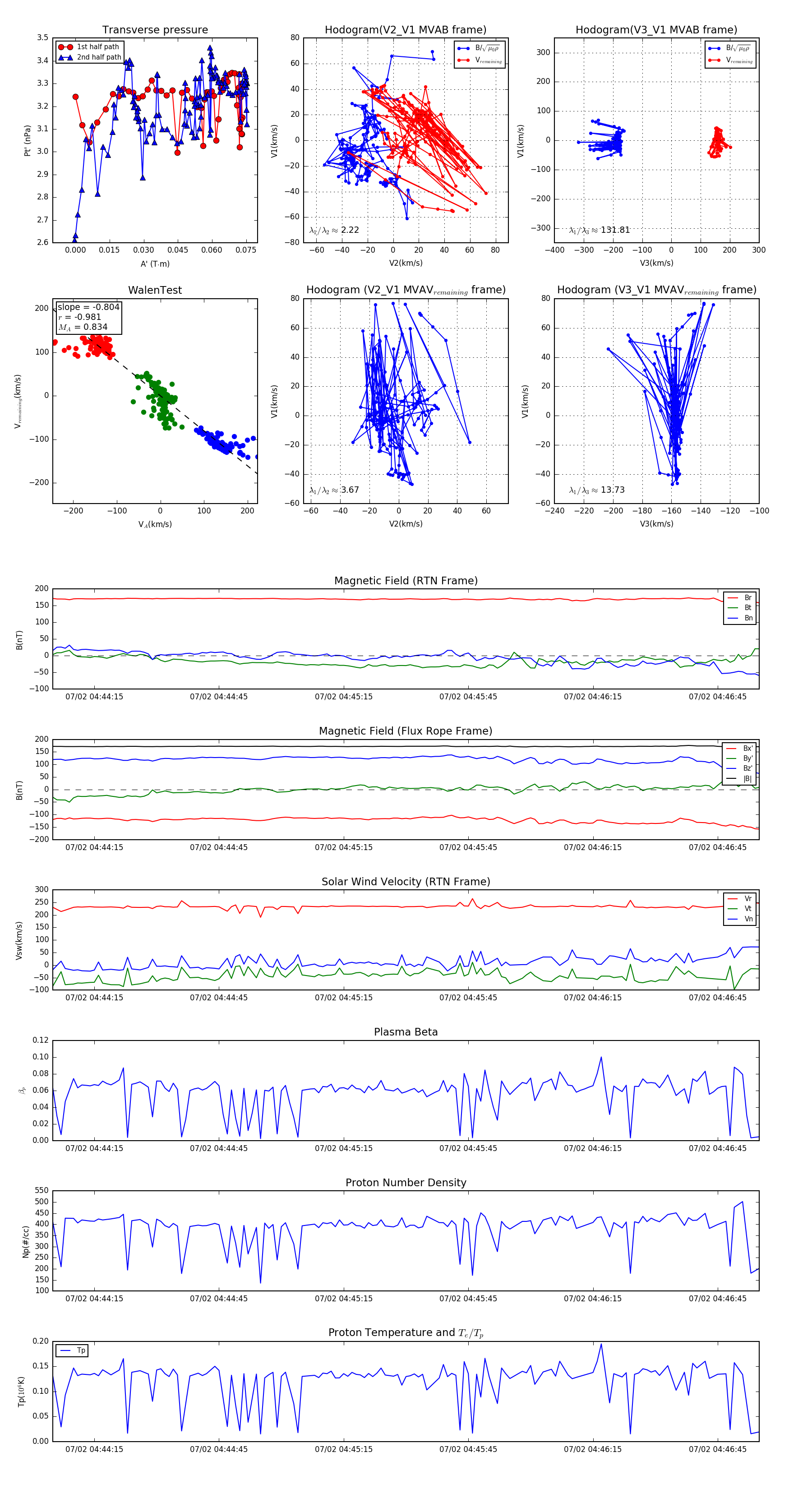
Flux Rope in 2024

Flux Rope Event 2024-07-02 04:44:05 ~ 2024-07-02 04:46:55 (171 seconds)


plot