HOME   LIST
‹–   –›

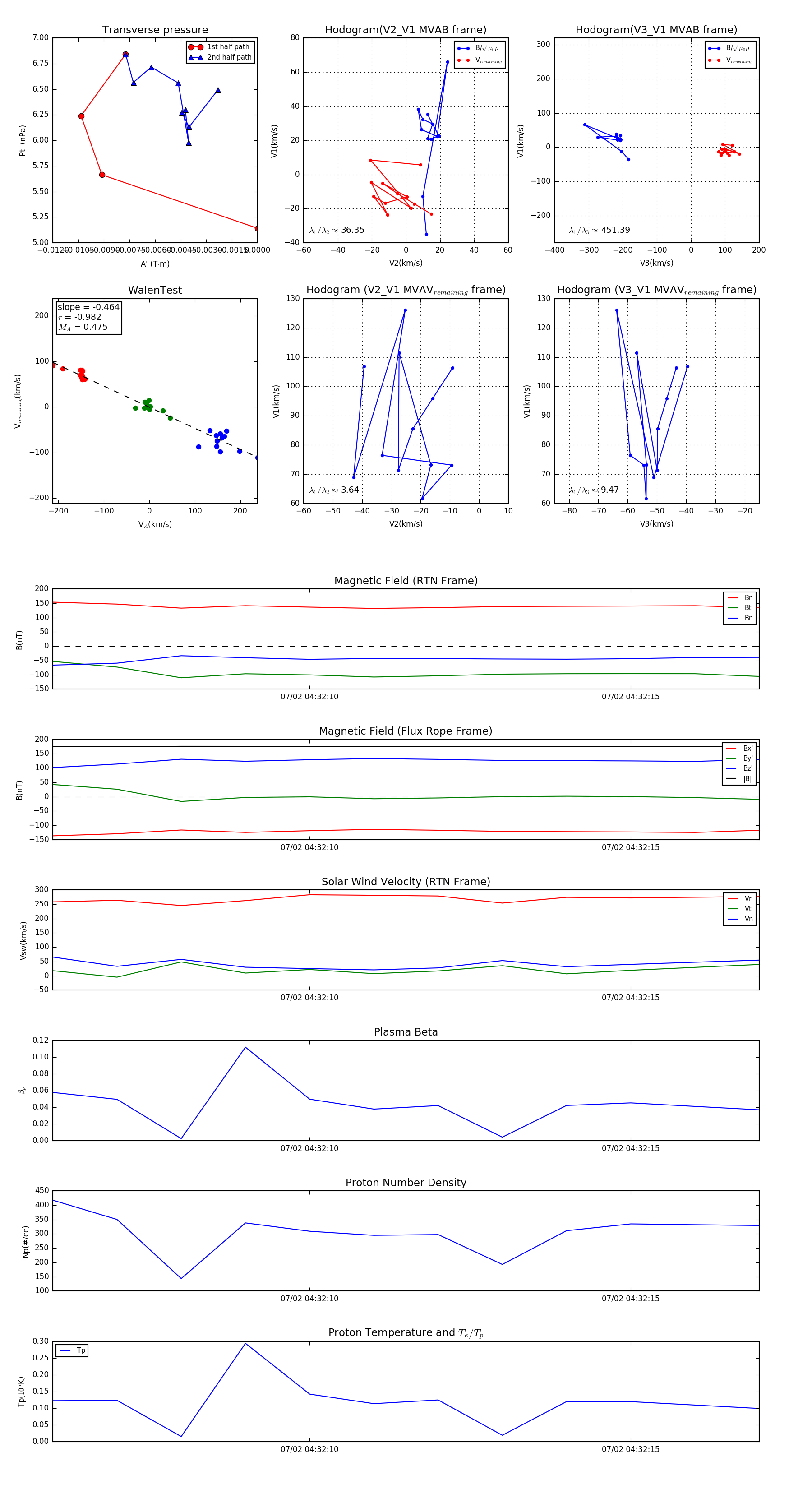
Flux Rope in 2024

Flux Rope Event 2024-07-02 04:32:06 ~ 2024-07-02 04:32:17 (12 seconds)


plot