HOME   LIST
‹–   –›

Flux Rope in 2024

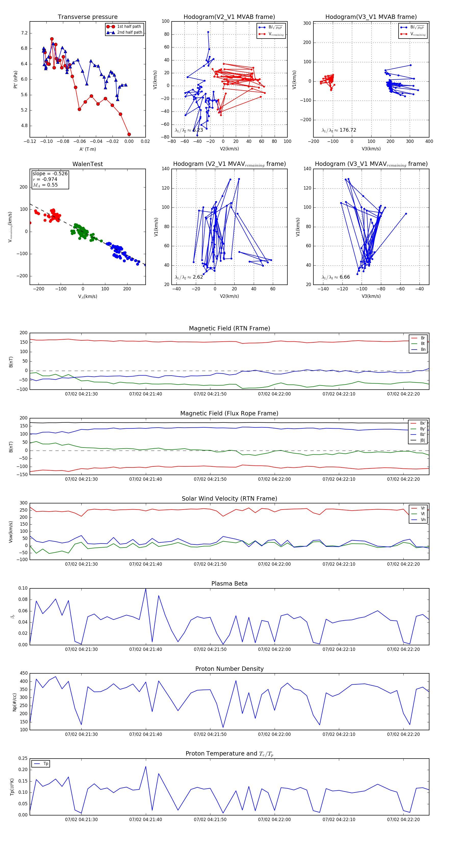
Flux Rope Event 2024-07-02 04:21:22 ~ 2024-07-02 04:22:24 (63 seconds)


plot