HOME   LIST
‹–   –›

Flux Rope in 2024

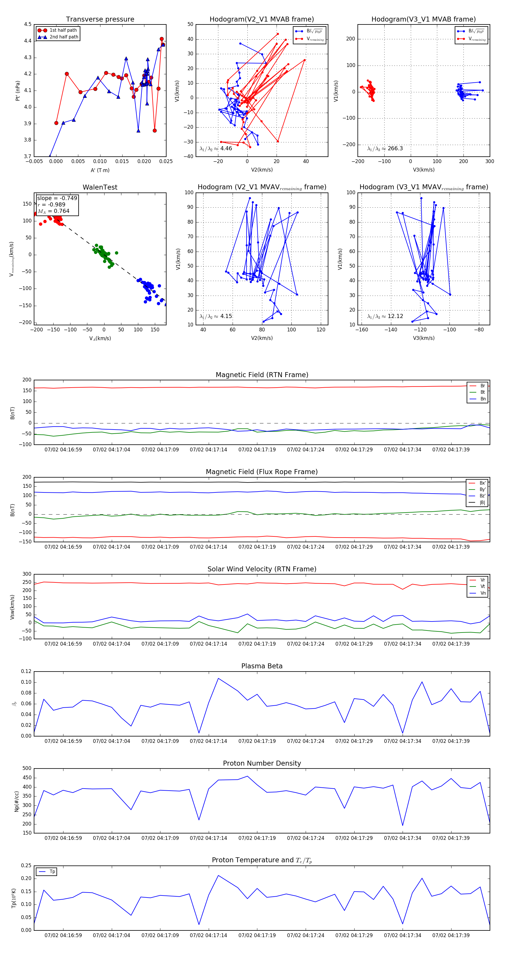
Flux Rope Event 2024-07-02 04:16:56 ~ 2024-07-02 04:17:43 (48 seconds)


plot