HOME   LIST
‹–   –›

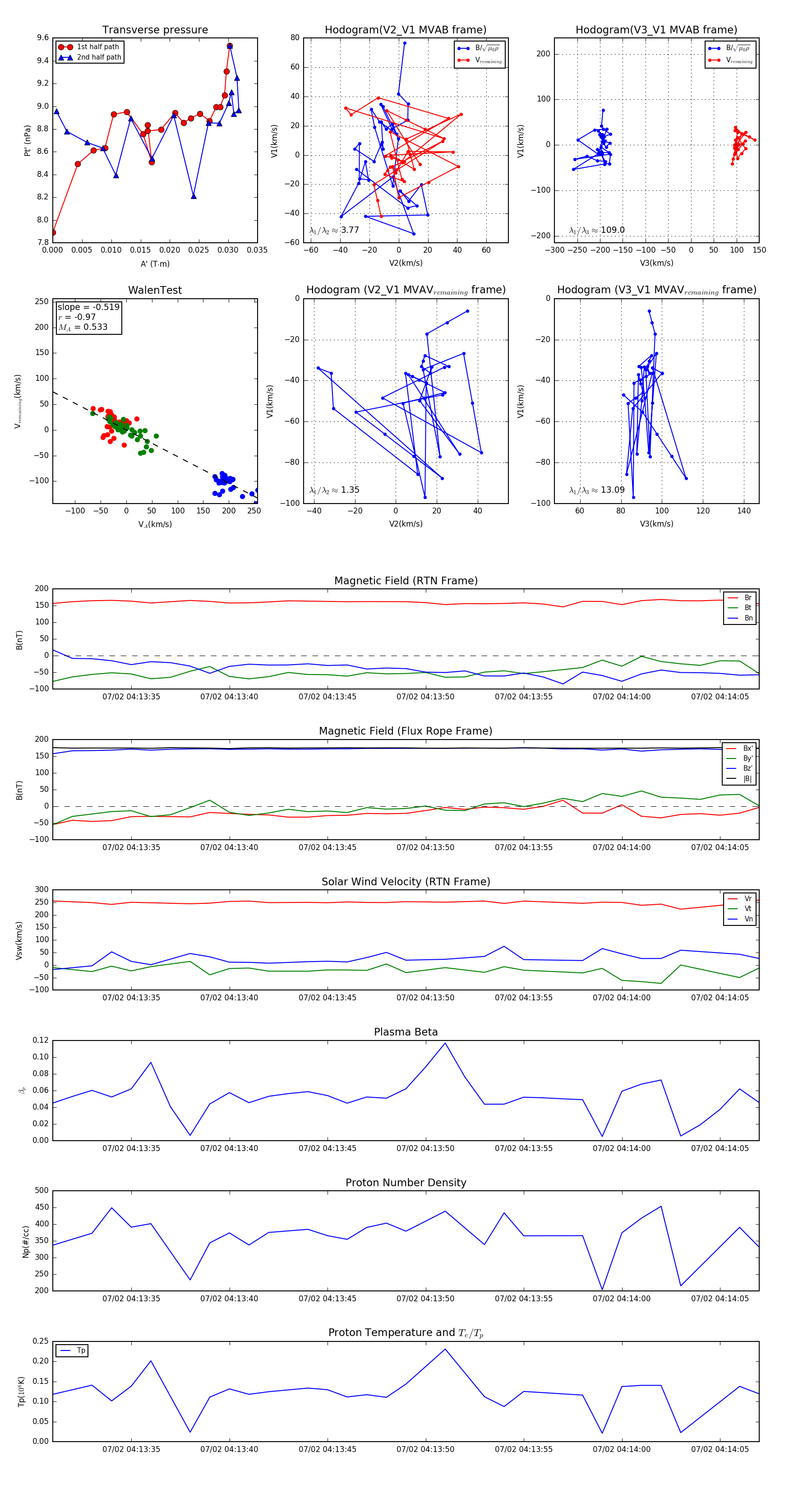
Flux Rope in 2024

Flux Rope Event 2024-07-02 04:13:31 ~ 2024-07-02 04:14:07 (37 seconds)


plot