HOME   LIST
‹–   –›

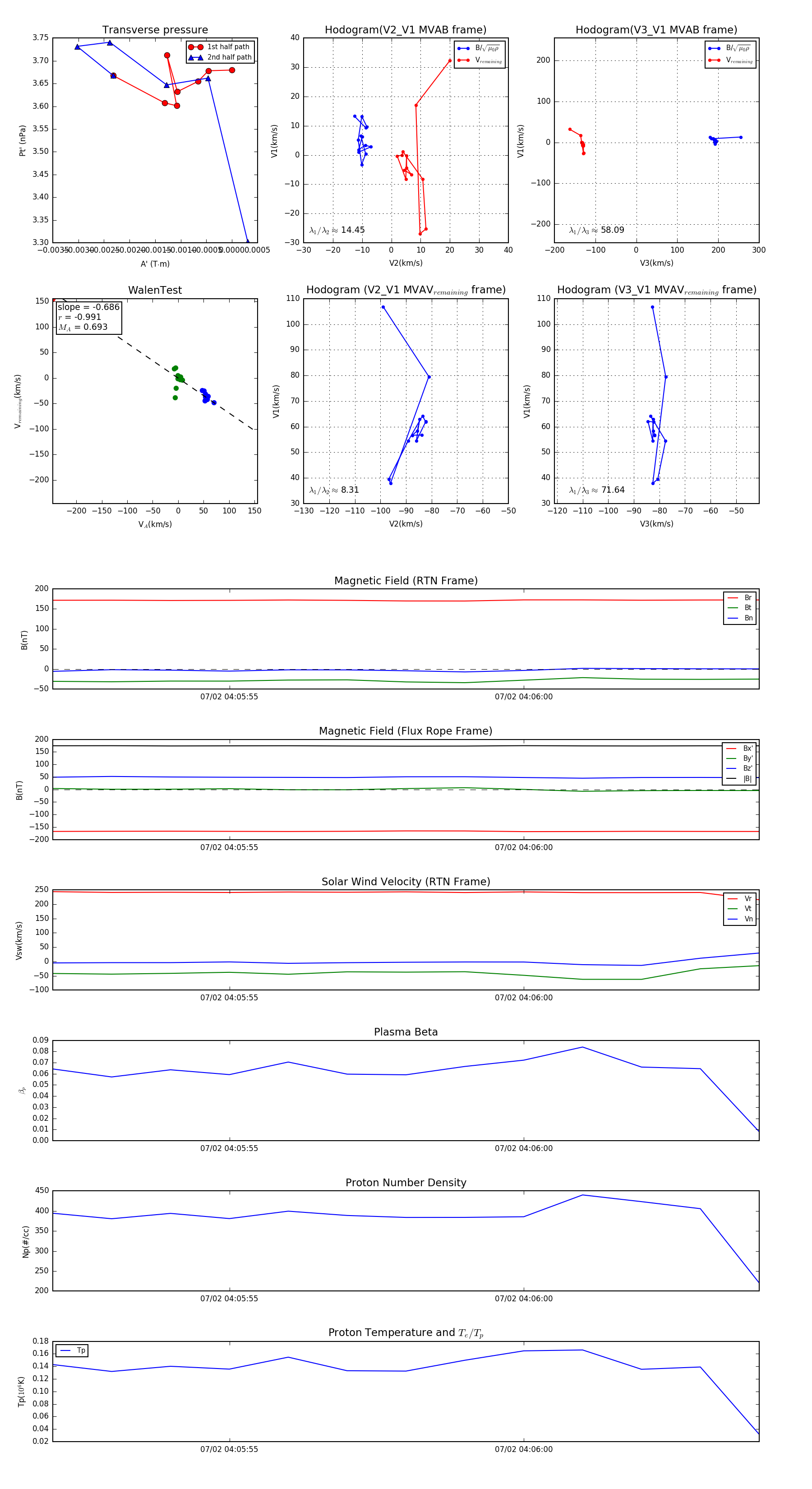
Flux Rope in 2024

Flux Rope Event 2024-07-02 04:05:52 ~ 2024-07-02 04:06:04 (13 seconds)


plot