HOME   LIST
‹–   –›

Flux Rope in 2024

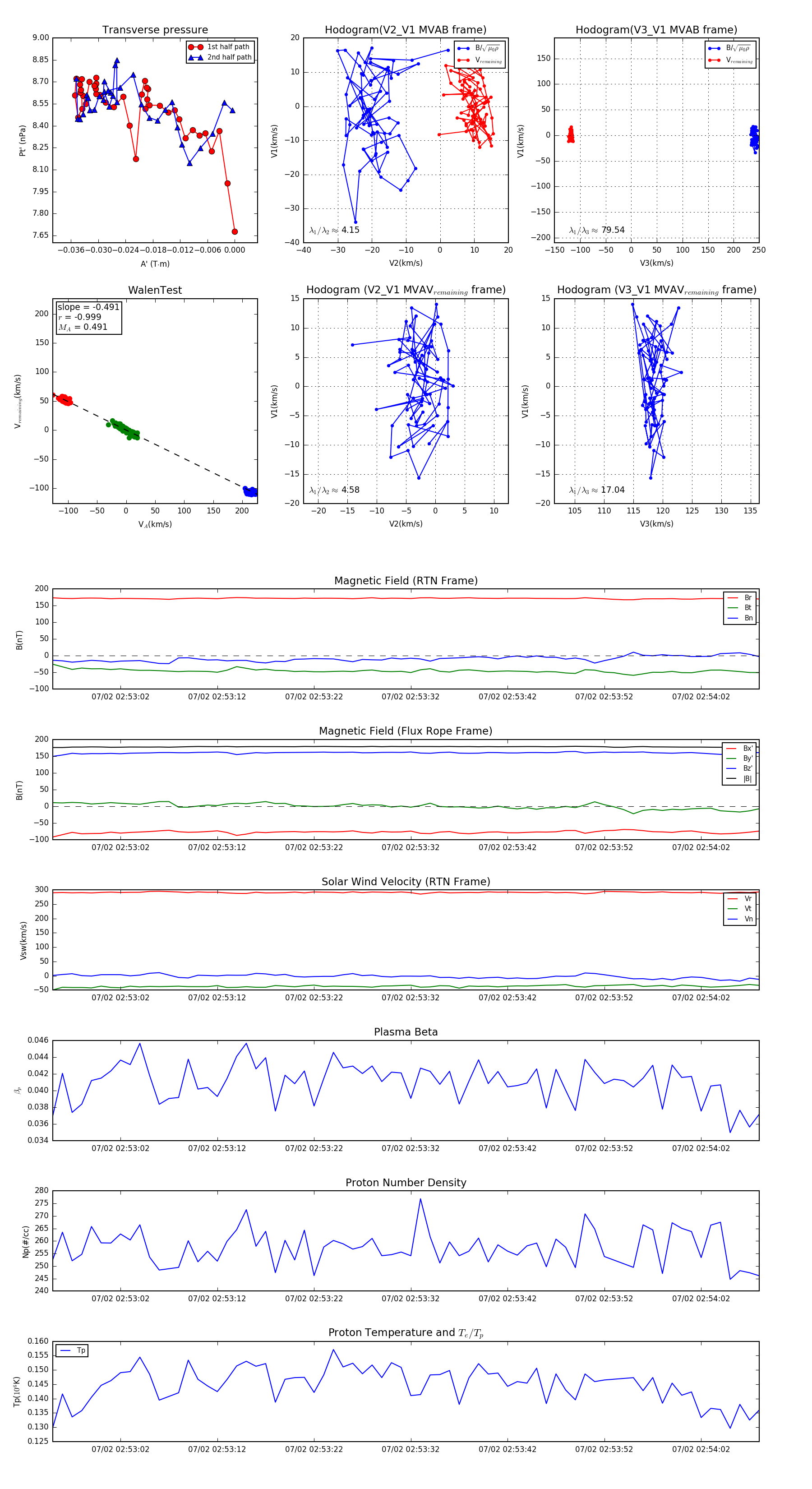
Flux Rope Event 2024-07-02 02:52:55 ~ 2024-07-02 02:54:08 (74 seconds)


plot