HOME   LIST
‹–   –›

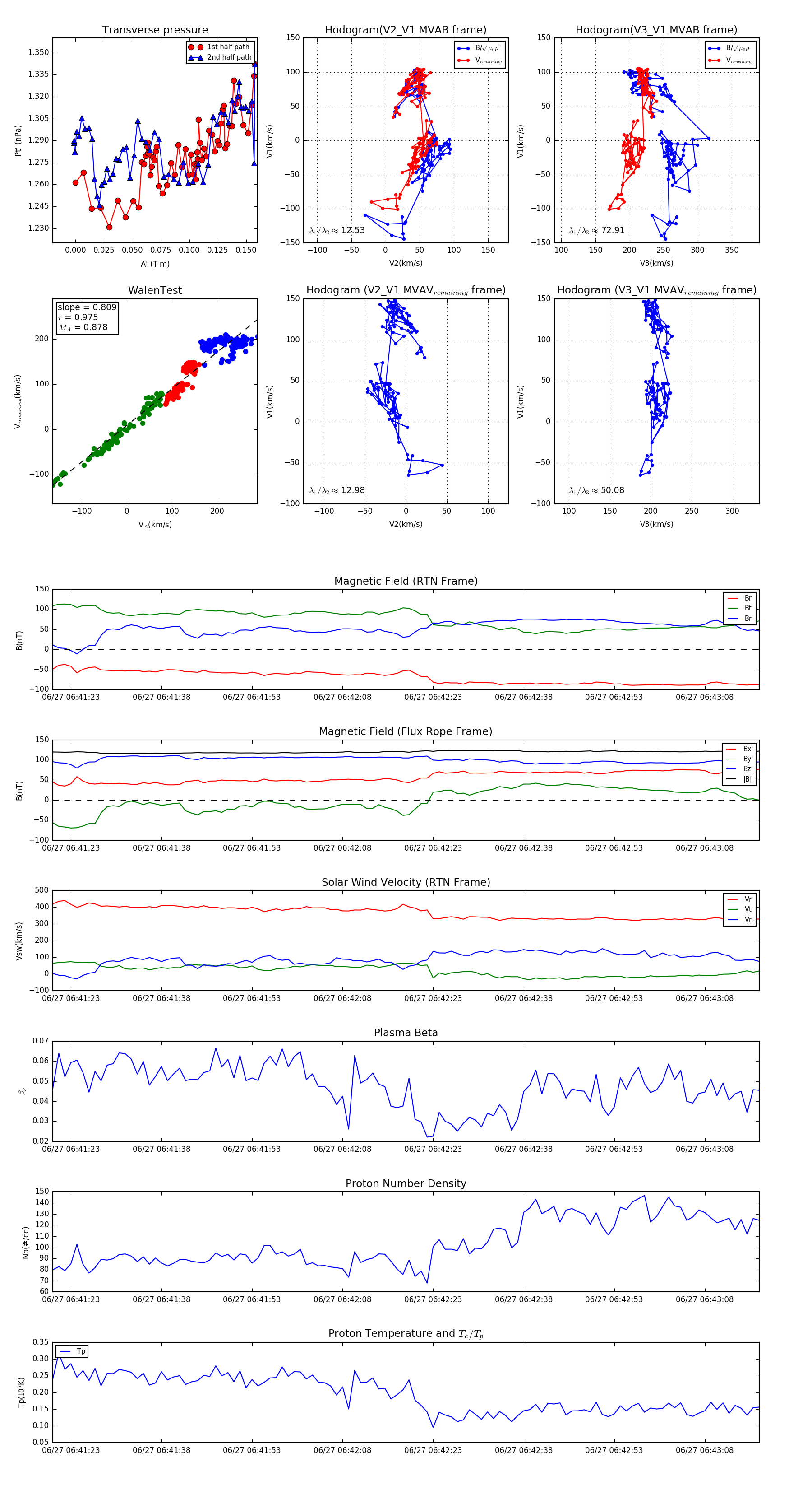
Flux Rope in 2024

Flux Rope Event 2024-06-27 06:41:20 ~ 2024-06-27 06:43:17 (118 seconds)


plot