HOME   LIST
‹–   –›

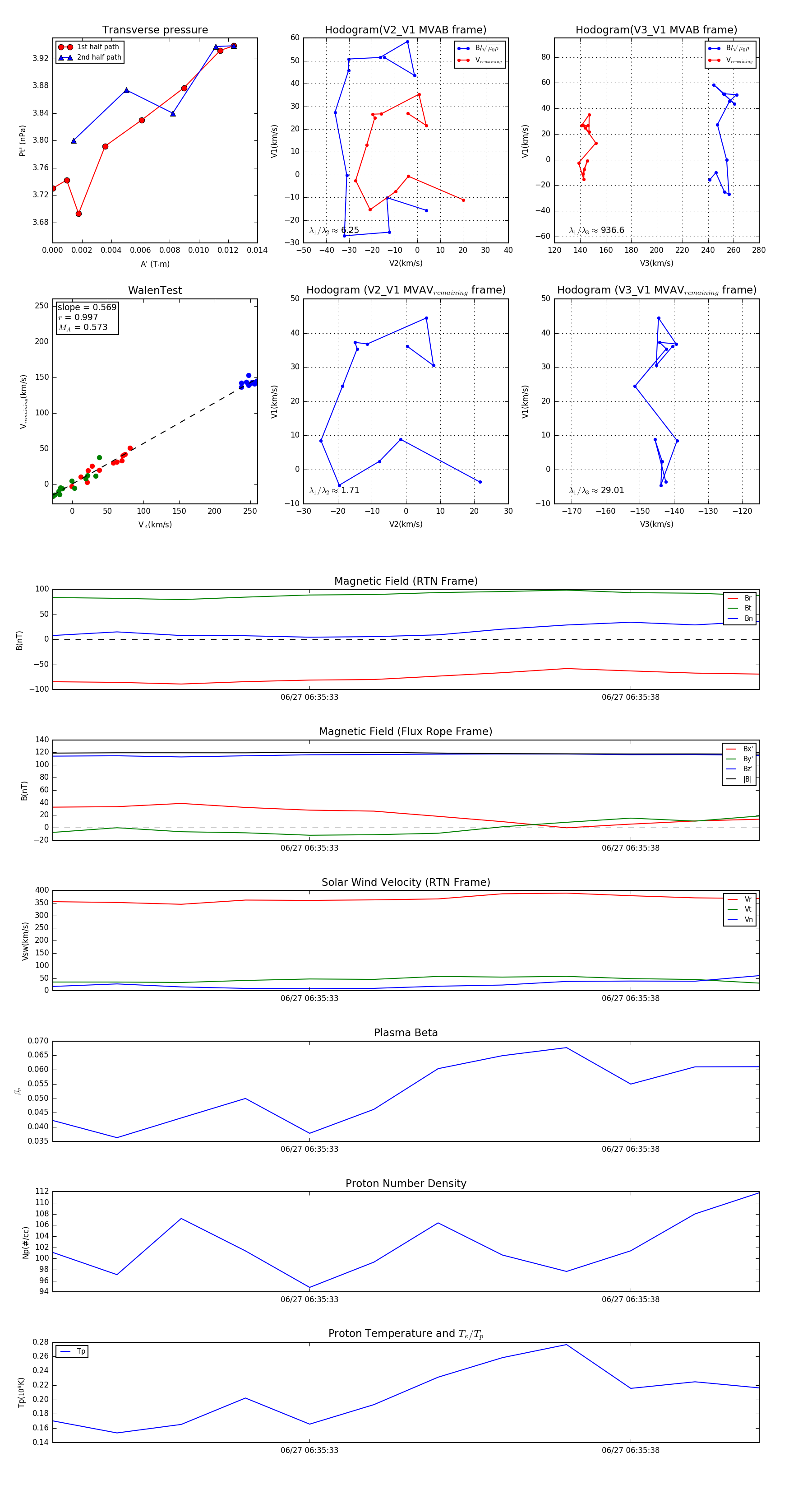
Flux Rope in 2024

Flux Rope Event 2024-06-27 06:35:29 ~ 2024-06-27 06:35:40 (12 seconds)


plot